Дипломный проект:
Разработка методики совершенствования процессного подхода к управлению предприятием на примере , г. Новокузнецк
Содержание
Введение….………………………………………………………………………….8
1 Общая часть……..…………………………………………………………………9
1.1 Общие сведения……………………………………………………………….9
1.1.1 История «НЗРМК»……………………………………………………...9
1.1.2 Область деятельности «НЗРМК»……………………………………..11
1.1.3 Основные подразделения «НЗРМК»…………………………............12
1.1.4 Основные виды продукции………………………………....................14
1.1.5 Система менеджмента качества……………………………………….15
1.1.6 Цели и задачи…………………………………………………………...18
1.2 Процессный подход…………………………………………………………..21
1.2.1 Преимущества процессного подхода ………………………………...22
1.2.2 Сущность процессного подхода………………………………………27
1.2.3 Виды бизнес-процессов……………………………………………….34
1.2.4 Идентификация процессов……………………………………………38
1.2.5 Описание процессов…………………………………………………...43
1.2.6 Проектирование сети процессов……………………………………...45
1.2.7 Методология IDEF0…………………………………………...............46
2 Специальная часть……..………………………………………………………....50
2.1 Основные этапы жизненного цикла продукции……………………………50
2.1.1 Определение и анализ требований, относящихся к продукции……52
2.1.2 Планирование процессов жизненного цикла продукции…………...55
2.1.3 Проектирование и разработка………………………………………...57
2.1.4 Технологическая подготовка производства…………………………60
2.1.5 Закупки…………………………………………………………………63
2.2 Описание процессов в IDEF0……………………………………………….65
3 Экономическая часть…………………………………………………………….67
3.1 Расчет результативности процессов на ………………….69
3.2 Вывод…………………………………………………………………………76
4 Безопасность и экологичность проекта…………………………………………77
4.1 Анализ условий труда……………………………………………………….77
4.1.1 Опасные и вредные факторы…………………………………………78
4.1.2 Оборудование рабочих мест………………………………………….79
4.1.3 Освещение……………………………………………………………..79
4.1.4 Состояние воздушной среды………………………………………….80
4.1.5 Естественная вентиляция……………………………………………..81
4.1.6 Электробезопасность………………………………………………….81
4.2. Безопасность работы за компьютером…………………………………….82
4.3 Пожарная безопасность……………………………………………………..86
4.4 Охрана окружающей среды…………………………………………………88
4.5 Чрезвычайные ситуации…………………………………………………….89
4.6 Вывод…………………………………………………………………………91
Заключение…………………………………………………………………………92
Список использованных источников……………………………………………..94
Приложение А………………………………………………………………………96
Приложение Б……………………………………………………………………....97
Приложение В………………………………………………………………………99
Приложение Г……………………………………………………………………...101
Приложение Д……………………………………………………………………...102
Приложение Е………………………………………………………………………103
Приложение Ж……………………………………………………………………..106
Приложение И……………………………………………………………………..108
Приложение К……………………………………………………………………..112
Приложение Л……………………………………………………………………..113
Приложение М……………………………………………………………………..116
Приложение Н……………………………………………………………………...117
Приложение П……………………………………………………………………...118
Приложение Р……………………………………………………………………....122
Приложение С……………………………………………………………………...123
Приложение Т………………………………………………………………………126
Приложение У……………………………………………………………………...131
Введение
Идея представления организации в виде совокупности процессов, а управление ее деятельностью - как управление набором процессов, стала распространяться в 50-х годах XX века. Передовые компании мира приняли на вооружение этот подход и на практике доказали важность, эффективность, экономичность и прогрессивность перехода к производству, ориентированному на клиента и имеющему процессно-ориентированную систему управления.
Процессная модель предприятия является основой для проведения анализа процессов, который часто приводит к выводам о необходимости изменения процессов в сторону улучшения, как с технологической, так и с организационной точек зрения, для повышения эффективности функционирования организации в целом: увеличения прибыли, снижения издержек, повышения качества продукции, увеличения производственного потенциала и т. д. Для проведения такого анализа предприятию необходимо представить процессы с помощью определенной методики описания, чтобы иметь полное представление о процессах и знать как они взаимодействуют друг с другом.
Для отдельного процесса должны быть четко определены входы и выходы, ответственные за процесс, а так же критерии и методы, необходимые для обеспечения результативности, как при его осуществлении, так и при управлении им.
Цель дипломного проектирования заключается в разработке методики совершенствования процессного подхода к управлению предприятием на примере , г. Новокузнецк.
Общие сведения об
Новокузнецкий завод резервуарных металлоконструкций - специализированное предприятие по производству строительных металлоконструкций. Его созданию способствовало развитие черной металлургии в Новокузнецке.
В настоящее время выпускает металлоконструкции для предприятий угольной, нефтехимической и металлургической отраслей, машиностроения, для строительства зданий и сооружений [1].
Система менеджмента качества
С 1992 года на разработана, задокументирована и поддерживается в рабочем состоянии система менеджмента качества, внедрение которой необходимо было для внутренних нужд, в первую очередь для того, чтобы убедиться в способности работать по западным стандартам, а так же для успешного внедрения и выпуска новых видов продукции, для завоевания доверия заказчиков.
С этого времени завод сотрудничает с Промышленным отделом Регистра Ллойда. В 2000 году СМК одобрена Отделом качества Регистра Ллойда с получением сертификата на три года применительно к «Проектированию и производству стальных сварных конструкций резервуаров для нефти и нефтепродуктов, воды и других жидких и сыпучих продуктов, конструкций для промышленного и гражданского строительства, других сварных конструкций и труб большого диаметра для трубопроводов». В этом же году получен сертификат соответствия системы менеджмента качества ГОСТ Р ИСО 9001-94 органа по сертификации Госстандарта и Госстроя России. ежегодно подтверждает соответствие системы менеджмента качества Промышленной схеме Регистра Ллойда и стандарту ИСО 9001:2000 с получением сертификата [2].
В 2003 году был создан отдел менеджмента качества (ОМК) - шаг руководства завода в деле непрерывного совершенствования производства и максимально полного выполнения требований потребителя.
В настоящее время основной документ системы качества - «Руководство по качеству» - в действии пятая его редакция. Оно является описанием системы качества завода, выполняет функции документа, предъявляемого заказчику при заключении договоров на поставку продукции для подтверждения способности завода выпускать качественную продукцию. Для внутреннего использования является обязательным документом: закрепляет организационную структуру, распределение полномочий и ответственности между руководящими работниками, взаимосвязь структурных подразделений на всех этапах жизненного цикла продукции, представляет собой основу для разработки документов системы качества: стандартов, должностных инструкций.
В «Руководстве по качеству» изложена Политика по качеству. Дирекция и весь коллектив завода берут на себя обязательство неукоснительно следовать принятой политике.
В Политике прописана стратегическая цель в области качества: совершенствование деятельности предприятия, направленное на максимальное удовлетворение требований потребителей, повышение экономической эффективности и закрепление лидирующих позиций на рынке на основе обеспечения высокого качества продукции.
Второй уровень документов системы менеджмента качества - это стандарты организации, всего их 39. На них в «Руководстве по качеству» дается ссылка. Стандарты организации описывают деятельность по отдельным процессам и их выполнение обязательно для подразделений, к чьей деятельности они относятся.
Третий уровень - план качества, рабочие и технологические инструкции, нормативно-техническая документация. Важно, чтобы все места, где проводятся работы, были обеспечены документацией [2].
Цели и задачи дипломного проекта
От появления идеи до утилизации продукт проходит ряд этапов. Разработка является ключевым этапом жизненного цикла продукции (ЖЦП). Европейская организация по качеству отмечает, что в мире действует правило «», согласно которому 70% отказов происходит из-за упущений при проектировании, 20% - из-за некачественного изготовления и 10% - из-за несоблюдения правил эксплуатации [4].
«Фундамент» экономической эффективности, качества и конкурентоспособности продукта закладывается в проектном этапе. При производстве этот фундамент материализуется, а в эксплуатации реализуется [5].
Деятельность ориентирована на процессный подход. В «Руководстве по качеству» определены основные процессы, которые есть на заводе, их входы и выходы. Более подробно процессы описаны в стандартах организации, где приведены блок-схемы основных процессов и подпроцессов. Проблема заключается в том, что описание процессов проводилось в 2005 году, и до настоящего времени не производилась их актуализация. На данный момент представления процессов необходимо пересмотреть, описать их более детально (по требованию потребителей), чем они уже описаны, разграничить ответственность за процессы. Имеющиеся на заводе формы представления процессов не позволяют проследить все входы и выходы, часть их потеряна при описании. Нет единой методики описания, которая бы внесла ясность и четкость.
Актуальность процессного подхода, недостаточная его разработанность в методологическом аспекте и явились причиной выбора темы дипломного проектирования, определили его целевую направленность и содержание.
Объектом исследования являются процессы начального этапа жизненного цикла продукции, так как именно на них закладывается качество продукции. Поэтому эффективное управление на начальных этапах ЖЦП позволяет снизить риск убытков, повысить качество продукции, снизить затраты на производство.
Предметом исследования является процессный подход и методология IDEF0 к управлению процессами на начальных этапах жизненного цикла продукции.
Целью дипломного проектирования является разработка методики совершенствования процессного подхода к управлению предприятием на примере , г. Новокузнецк.
В соответствии с целью были поставлены следующие задачи:
- исследовать теоретические основы и обосновать важность процессного подхода к управлению предприятием;
- выявить проблемы процессного подхода на ;
- произвести анализ процессов жизненного цикла продукции на ;
- выбрать наиболее адекватные инструменты моделирования процессов;
- описать процессы начального этапа жизненного цикла продукции с помощью выбранной методологии IDEF0;
- оценить результативность процессов начального этапа жизненного цикла продукции .
Методическую базу дипломного проекта составили метод процессного управления IDEF0, методы управления качеством на основе стандартов семейства ИСО 9000.
Информационной базой дипломного проектирования послужили нормативные документы и отчетные данные завода г. Новокузнецк, а также информация, содержащаяся в периодической литературе.
Преимущества процессного подхода
Традиционными организационными структурами принято считать структуры, построенные по функциональному принципу с разделением на департаменты, управления, отделы, службы и т. п.
В статье [6] главным недостатком функционального подхода автор называет функциональную иерархию, при которой верхний уровень, руководство, обладает всей полнотой власти, а нижний уровень, исполнитель, лишен всякой власти и возможности принятия решений. При этом в иерархической структуре предполагается, что наиболее важным потребителем всего, что делается, является непосредственный начальник отдельного работника или группы работников. На самом деле, наиболее важным потребителем должен быть один из тех, кто воспринимает результаты труда работника или группы, - внутренний или внешний клиент. Кроме того, у иерархии существуют такие недостатки, как замкнутость (функциональные барьеры), смещение приоритетов (фокус на стоимость процесса, а не на добавляемую им ценность), низкое качество производимых товаров и услуг (которое пытаются обеспечить не путем управления, а посредством введения тотального контроля и системы наказаний).
Процессный подход позволяет избежать этих проблем, так как процессы связывают фрагментированную деятельность последовательным, ориентированным на заказчика способом, преодолевая (разрушая) функциональные и географические барьеры. Внедрение процессного подхода решает проблему неэффективного взаимодействия подразделений различной функциональной подчиненности, фокус с иерархии смещается на потребителя посредством организации деятельности подразделений компании с ориентацией на конечный результат и удовлетворение требований потребителей. Таким образом, процессная структура дает предприятию улучшенную координацию деятельности персонала в рамках процесса, снижение затрат на выполнение операций и концентрацию на основных видах компетентности.
Автор статьи [7] считает, что принципиальное отличие процессного подхода от функционального заключается в том, что основное внимание менеджмента концентрируется не на самостоятельных функциях, выполняемых различными подразделениями и должностными лицами, а на межфункциональных процессах, объединяющих отдельные функции в общие потоки и нацеленных на конечные результаты деятельности организации. При этом главное внимание обращается не на вертикальные связи в организационной структуре, которые традиционно хорошо отлажены, а на горизонтальные, являющиеся наиболее слабыми и потому представляющими реальную опасность для прочности организационной структуры и эффективного менеджмента организации.
В работе [8] четко выделены следующие недостатки функционального подхода:
- выполнение работы разбито на отдельные участки, которые реализуются различными структурными подразделениями, в результате процесс становится слишком длительным, практически на каждом шаге происходит искажение и потеря информации; кроме того, сотрудники каждого из подразделений знают только свой участок работы и не имеют полного представления о всей задаче;
- нет ответственных за конечный результат каждого процесса, за сроки его достижения и связанные с этим затраты;
- отсутствует ориентация на потребителей: как внешних, так и внутренних (другие подразделения), интересы структурных подразделений противоречат друг другу;
- деятельность предприятия в целом информационно непрозрачна, производится разрозненная автоматизация отдельных функций, попытки внедрения корпоративных информационных систем обречены на провал.
Можно сделать вывод, что для предприятий функциональный тип организационного устройства является проблемой: ни одна задача не решается быстро, задействуются избыточные трудовые и финансовые ресурсы, организация отторгает любые изменения и медленно гибнет. Кроме того, такие предприятия практически не имеют успешного опыта внедрения систем управления качеством, поскольку стандарты качества ИСО ориентированы именно на процессное управление.
В отличие от функционального, процессный подход имеет следующие характерные черты:
- небольшое количество уровней принятия решения, с четким определением пределов полномочий каждого уровня, широкое делегирование полномочий и ответственности исполнителям;
- широкое использование проектных принципов организации работы (постоянные и временные межфункциональные рабочие группы по задачам, с закрепленными полномочиями и бюджетом);
- автоматизация технологий выполнения бизнес-процессов, а не функций.
Эти особенности позволяют предприятиям достичь оперативности принятия решений, гибкости реакций на изменение спроса и действия конкурентов, снижения накладных расходов; сократить сроки разработки новой продукции и более полно реализовать свои конкурентные преимущества. Можно сделать вывод, что основным эффектом перехода к процессной организации управления, является значительное сокращение времени на выполнение всех операций.
Автор работы [6] так же рассматривает возможность реализации процессного подхода при сохранении функционального управления. При наложении сквозных процессов на традиционную функциональную структуру организация сталкивается с проблемой распределения ресурсов, задействованных в каждом из процессов. При сохранении функциональной структуры для того, чтобы все эти ресурсы оказались в распоряжении владельца сквозного процесса, должны быть созданы четкие правила, механизмы выделения ресурсов руководителями функциональных подразделений. Руководитель функционального подразделения в этом случае играет роль владельца ресурсов, а одной из его важнейших задач является обеспечение сквозного процесса ресурсами. При таком подходе целесообразно, чтобы владельцами процессов были руководители верхнего уровня, например заместители генерального директора. Важно также, чтобы на предприятии было четко регламентировано взаимодействие владельцев процессов с руководителями функциональных подразделений (владельцами ресурсов). Главное при таком подходе - не создать вторую процессную бюрократию (иерархию управления процессами) с сохранением функциональной (традиционной иерархической структуры).
На как раз и внедрен процессный подход с сохранением функциональной структуры, при этом владельцами основных процессов являются руководители подразделений.
Сущность процессного подхода
Процессный подход, используемый в качестве базового в международных стандартах ИСО серии 9000:2000, существует уже давно. Еще в конце 60-х годов была разработана методология структурного анализа и проецирования сложных систем SADT.
На рынке методология SADT появилась в 1975 г. Позднее этот подход к описанию процессов был оформлен в виде Федерального стандарта США под названием IDEF0. Наибольший интерес к процессам появился после публикаций М. Хаммера, Д. Чампи и др. в середине 80-х. В 1988 г. процессный подход был включен в модель премии Малкольма Болдриджа, а в 1991 г. - в модель совершенного бизнеса Европейской премии по качеству.
Разберемся в сути процессного подхода. Международный стандарт ИСО 9000:2000 определяет процесс как «совокупность взаимосвязанных или взаимодействующих видов деятельности, которые преобразуют входы в выходы». Там же дается пояснение, что «любая деятельность или совокупность видов деятельности, которая использует ресурсы для преобразования входов в выходы, может рассматриваться как процесс». Других определений процесса, закрепленных на международном или государственном уровне, не существует. Однако существует множество уточнений указанного выше определения. Главное уточнение - это должна быть не просто «любая деятельность», а деятельность, приносящая пользу потребителю. Потребитель здесь - тот, кто получает «выходы» (результаты) процесса. При этом он может быть как внешним (потребитель товаров или услуг), так и внутренним (следующий процесс в сети процессов предприятия).
Процессный подход - это не просто описание последовательности действий по преобразованию чего-либо. Для процесса должны быть определены требования к входам и выходам, требования к используемым ресурсам (персонал, оборудование, инструменты, производственная среда, информация и т. д.), критерии оценки результативности процесса и удовлетворенности его клиентов. Для каждого из процессов должен быть определен «ответственный», который будет отвечать за результативность процесса. А самое главное - прежде чем представить какую-либо деятельность как процесс, необходимо убедиться, что эта деятельность приносит компании добавленную ценность (то есть, во-первых, результат деятельности представляет ценность для потребителя, и во-вторых, эта деятельность целесообразна с точки зрения затрат на ее осуществление) [6].
Существует много предложений к переходу на процессный подход.
В статье [9] выделено 7 этапов для внедрения процессного подхода в компании:
1) обучение ключевых сотрудников;
2) выделение бизнес-процессов верхнего уровня;
3) описание процессов верхнего уровня «как есть»;
4) анализ бизнес-процессов, выявление наиболее важных и проблемных процессов, подробное описание выбранных проблемных процессов;
5) регламентация бизнес-процессов;
6) управление процессами.
Приведенные выше этапы дают общее представление о внедрении процессного подхода и удобны для организаций, только начавших переход на процессное управление, т. к. позволяют определить и описать лишь основные процессы.
Авторы работы [10] предлагают следующий подход, состоящий из 14 шагов:
1) выявить полный перечень процессов, требуемых для СМК организации;
2) определить последовательность, взаимосвязь и взаимодействия в этой системе процессов;
3) выделить основные, опорные и управляющие процессы СМК организации;
4) определить владельца процесса - руководителя, способного взять на себя ответственность за данный процесс и наделить его соответствующими полномочиями;
5) определить поставщиков процесса и требования к элементам входа и ресурсам, необходимым для его реализации;
6) идентифицировать потребителя процесса и описать его выходы, т. е. требования к качеству результатов его функционирования;
7) определить перечень воздействий для эффективного менеджмента данного процесса;
8) запланировать процедуры измерения показателей результативности и эффективности процесса;
9) описать сам процесс в виде блок-схемы или схемы потоков с учетом системы менеджмента процесса;
10) определить регламентирующие документы по стадиям процесса (например, государственные стандарты, нормативные документы, должностные инструкции);
11) обеспечить информационные потоки, требуемые для эффективного менеджмента и мониторинга процесса;
12) осуществлять регулярную оценку, мониторинг и анализ данных, относящихся к процессу;
13) систематически проводить корректирующие и предупреждающие действия, направленные на достижение целей процесса;
14) определить порядок внесения изменений в процесс с целью его улучшения.
Приведенные выше 14 шагов более полно и четко охватывает всю деятельность по переходу на процессный подход и раскрывает всю сложность этой работы.
Этапы первого описанного подхода пройдены на к настоящему времени. Шаги же второго выполнены не полностью или находятся на стадии разработки и доработки.
Идентификация процессов
При процессном подходе, как уже говорилось выше, необходимо правильно идентифицировать процессы.
При решении этой задачи автор статьи [7] предлагает первоначально установить цепочку основных бизнес-процессов и их подпроцессов. Требования к этим процессам с позиций качества регламентируются в разделах 4-8 международного стандарта ИСО 9001:2000. Опыт организаций, внедряющих стандарты ИСО серии 9000, свидетельствует, что общее число бизнес-процессов, обеспечивающих необходимое качество конечных результатов деятельности организации, составляет от 35 до 40. Однако не все процессы оказывают одинаковое влияние на успех организации в конкретных рыночных условиях. В связи с этим целесообразно выделять ключевые бизнес-процессы, оказывающие наибольшее (решающее) воздействие на достижение главных целей организации.
Наряду с ключевыми могут быть выделены и критические бизнес-процессы, т. е. процессы, ненадлежащая организация которых или несоблюдение требований к их выполнению могут представлять фактическую или потенциальную опасность для обеспечения качества продукции. Такие процессы должны незамедлительно корректироваться или улучшаться.
Задачи, поставленные в рамках идентификации процессов, формулируются в работе [14], следующим образом:
- обеспечить понятность, прозрачность и управляемость СМК, базирующейся на процессном подходе;
- определить перечень процессов, их названия, границы, руководителей, взаимосвязи входов и выходов;
- заложить возможность изменения системы процессов при смене стратегических задач организации.
Методика идентификации процессов должна быть понятна и менеджерам отдела качества, и руководителям процессов. Кроме того, она должна демонстрировать целесообразность внедрения процессного подхода руководству предприятия.
Следует подчеркнуть, что идентификация процессов не является разовым действием, и можно согласиться с автором публикации [15] в том, что идентификация процессов должна рассматриваться как «создание оптимальной в каком-либо смысле модели объекта, отображающей закономерности, присущие реальному объекту-оригиналу, с целью нахождения оптимальных параметров такого объекта». Идентификация процессов необходима, прежде всего, для создания модели СМК, одним из факторов управляемости которой является оптимальный набор присущих ей процессов.
Целесообразно назначить ответственных за процессы, предполагая, что в их обязанности будут входить:
- разработка и организация процесса для достижения заданных результатов (выходов) процесса;
- расчет и обоснование ресурсов процесса;
- соответствие результата (выхода) процесса установленным требованиям;
- удовлетворенность потребителей процесса.
Полномочия, которыми должен обладать ответственный за процесс:
- распоряжение ресурсами процесса (планирование работ, контроль, оценка результатов, поощрение персонала и т. д.);
- измерение и анализ процесса;
- решение проблем и улучшение процесса.
Авторы источника [16] делают важное замечание: «по отношению к сотрудникам ответственный за процесс является скорее не начальником, а модератором и наставником».
При выборе названий процессов предпочтительны короткие словосочетания, отражающие суть выполняемой деятельности и ее результат. Использовать лучше отглагольные существительные, например, «закупки», «внутренний аудит». Это облегчит восприятие персоналом данной модели [17].
Описание процессов
Каждый бизнес-процесс должен быть определенным образом описан. В описании должны быть учтены все компоненты, необходимые для его надлежащего функционирования.
В общем случае в развернутом описании бизнес-процесса целесообразно указывать следующие его характеристики:
- полное наименование процесса (оно должно быть кратким и по возможности выражено отглагольным существительным);
- код процесса (принцип кодирования бизнес-процессов);
- определение процесса (формулировка, раскрывающая сущность, основное содержание процесса);
- цель процесса (необходимый или желательный результат процесса);
- ответственный за процесс (лицо, ответственное за текущее планирование и ведение процесса с целью достижения запланированных результатов);
- нормативы процесса (документация, содержащая показатели норм, в соответствии с которыми осуществляется процесс);
- входы процесса (материальные и информационные потоки, поступающие в процесс извне и подлежащие преобразованию);
- выходы процесса (результаты преобразования, добавляющие стоимость);
- ресурсы (финансовые, технологические, материальные, трудовые и информационные, посредством которых осуществляется преобразование входов в выходы);
- процессы поставщиков (внутренние или внешние поставщики - источники входов рассматриваемого процесса);
- процессы потребителей (процессы внутреннего или внешнего происхождения, являющиеся пользователями результатов рассматриваемого процесса);
- измеряемые параметры процесса (его характеристики, подлежащие измерению и контролю);
- показатели результативности процесса (отражающие степень соответствия фактических результатов процесса запланированным);
- показатели эффективности процесса (отражающие связь между достигнутым результатом и использованными ресурсами).
Порядок выполнения процесса, т. е. последовательность действий, описывается на основе его графического представления в виде блок-схемы или алгоритма [7].
Методология IDEF0
Переход на процессный способ описания деятельности предполагает наглядное представление блок-схемы (или схемы потоков) процесса. Графическое представление процессов создает простой и понятный язык описания, существенно облегчающий обмен информацией (или, как теперь принято говорить, коммуникацию) и по вертикали, и по горизонтали. Наглядность облегчает решение многих насущных задач, например, оценку числа людей, необходимого для обеспечения последовательности операций бизнес-процесса. Это достигается благодаря последовательному раскрыванию «матрешки» бизнес-процессов вплоть до уровня отдельного оператора (исполнителя). Таким образом, определяется «рабочая зона» каждого исполнителя и их взаимодействие во внутренней цепочке «поставщик - потребитель».
Отсюда вытекает возможность формулирования должностных инструкций и служебных обязанностей каждого сотрудника. В рамках процессного подхода, как, впрочем, и в рамках международных стандартов ИСО серии 9000:2000, меняется роль и структура таких документов, как, например, должностные инструкции.
Одним из известных способов графического представления процессов является методология IDEF0. Для проведения анализа и реорганизации бизнес-процессов Logic Works предлагает CASE - средство верхнего уровня - BPwin, поддерживающий методологии IDEF0 (функциональная модель).
Часто в организации руководитель хорошо знает работу в целом, но не в состоянии вникнуть в детали работы каждого рядового сотрудника. Рядовой сотрудник хорошо знает, что творится на его рабочем месте, но плохо знает, как работают коллеги. Поэтому для описания работы предприятия необходимо построить модель. BPwin как раз и предназначен для построения такой модели - функциональной модели (или модели процессов).
Функциональная модель предназначена для описания существующих бизнес-процессов на предприятии (так называемая модель AS-IS) и идеального положения вещей - того, к чему нужно стремиться (модель TO-BE). Методология IDEF0 предписывает построение иерархической системы диаграмм - единичных описаний фрагментов системы. Сначала проводится описание системы в целом и ее взаимодействия с окружающим миром (контекстная диаграмма), после чего проводится функциональная декомпозиция - система разбивается на подсистемы и каждая подсистема описывается отдельно (диаграммы декомпозиции). Затем каждая подсистема разбивается на более мелкие и так далее до достижения нужной степени подробности[18].
Основные этапы жизненного цикла продукции на
Модель СМК обобщенно отражает последовательность и взаимосвязь процессов, которые на детальном уровне представляются в разделах руководства по качеству и процедуре СМК.
На определено 20 процессов первого уровня и применяется следующая их классификация:
- процесс управления деятельностью руководства:
(П1): Процессы менеджмента (ответственность руководства);
- процессы менеджмента ресурсов:
(П2): Человеческие ресурсы;
(П3): Инфраструктура;
(П4): Производственная среда;
(П5): Управление инструментами для мониторинга и измерений;
- процессы ЖЦП, которые непосредственно связаны с выпуском продукции и, следовательно, с созданием добавленной ценности, через процессы создания продукции реализуется миссия :
(П6): Определение и анализ требований, относящихся к продукции;
(П7): Планирование процессов жизненного цикла продукции;
(П8): Проектирование и разработка;
(П9): Технологическая подготовка производства;
(П10): Закупки;
(П11): Производство и обслуживание;
(П12): Мониторинг и измерение продукции;
(П13): Управление несоответствующей продукцией;
(П14): Поставка продукции;
- общесистемные процессы, которые обеспечивают функционирование, а также измерение анализ и улучшения процессов создания продукции, процессов менеджмента и обеспечения ресурсами:
(П15): Управление документацией;
(П16): Удовлетворенность потребителей;
(П17): Внутренние аудиты;
(П18): Мониторинг и измерение процессов;
(П19): Анализ данных;
(П20): Корректирующие и предупреждающие действия.
В приложении А приведена модель системы менеджмента качества , на которой показано взаимодействие всех процессов первого уровня и указаны пункты стандарта ГОСТ Р ИСО , на основании которых осуществляется управление по каждому из процессов.
Рассмотрим более подробно первые пять процессов в ЖЦП, которые и составляют начальный этап в жизненном цикле продукции.
Определение и анализ требований, относящихся к продукции
На установлены процессы по определению:
- требований, установленных потребителем, включая требования к поставке и деятельности после поставки;
- требований, не определённых потребителем, но необходимых для конкретного или предполагаемого использования, когда оно известно;
- законодательных и других обязательных требований, относящихся к продукции;
- любых дополнительных требований, определенных заводом.
Управление данным процессом осуществляется по стандарту организации СТО 33, где приведена его блок-схема. В графическом представлении упущены процессы по разработке и подписанию договора.
Планирование процессов жизненного цикла продукции
Для обеспечения процессов жизненного цикла продукции на спланированы и разработаны необходимые процессы, которые согласуются с требованиями других процессов системы менеджмента качества (СМК).
Для планирования процессов жизненного цикла продукции разработан процесс «Планирование процессов жизненного цикла продукции».
Цель процесса:
- определение целей в области качества и требований к продукции;
- потребность в разработке процессов, документов, а также в обеспечении ресурсами для конкретной продукции;
- необходимой деятельности по верификации и валидации, мониторингу, контролю и испытаниям для конкретной продукции, а также критерии приемки продукции;
- записи, необходимые для обеспечения свидетельства того, что процессы жизненного цикла продукции и произведенная продукция соответствуют требованиям.
Управление данным процессом осуществляется по стандарту организации СТО 3.01 – 2006 , графическое представление отсутствует.
Проектирование и разработка
Цель процесса проектирования и разработки: управление всеми стадиями проектирования и разработки.
Область применения - процесс распространяется на отдел главного конструктора (ОГК) и подразделения, которые принимают участие в проектировании и разработке продукции.
Управление данным процессом осуществляется по стандарту организации СТО 15.01-2006, где приведена его блок-схема. На этой блок-схеме процесс валидации необходимо разграничить от самого процесса «Проектирование и разработка» и показать, что валидация проходит после изготовления продукции и отнести его к процессу «Мониторинг и измерение продукции».
Технологическая подготовка производства
Целями процесса технологической подготовки производства являются:
- установление и разработка необходимой технологической документации и рабочих инструкций для изготовления конкретной продукции;
- разработка и изготовление специальной оснастки;
- установление и разработка норм расхода на основные и вспомогательные материалы.
Управление данным процессом осуществляется по стандарту предприятия СТП 16.01-2003, где представлена его блок-схема. На этой блок-схеме процесс валидации необходимо разграничить от самого процесса «Технологическая подготовка производства» и показать, что валидация проходит после изготовления продукции и отнести его к процессу «Мониторинг и измерение продукции».
Закупки
Цель процесса «Закупки»: обеспечение сырьём, материалами, оборудованием и услугами, соответствующим предъявляемым к ним требованиям.
Область применения: распространяется на все подразделения, обеспечивающие выполнение процесса закупок и верификации закупленной продукции.
Управление данным процессом осуществляется по стандарту предприятия СТП 8.01-2004, где приведена его блок-схема. На этой блок-схеме упущены процессы по разработке и подписанию договора.
Детальное описание процессов начального этапа ЖЦП
Процессы жизненного цикла продукции прописаны в «Руководстве по качеству» и более подробно описаны в стандартах организации, где приведены их графические описания в виде простейших блок-схем. Такое представление процессов не позволяет наглядно просмотреть весь жизненный цикл продукции. Не наблюдается прослеживаемость всех входов и выходов, не видно, как взаимодействует один процесс с другими, как они связаны между собой. Использование таких блок-схем хорошо при внедрении СМК, когда предприятие только начинает строить свою систему. Для улучшения СМК и самого процессного подхода необходимо более полно раскрывать процессы, использовать более сложную методологию в техническом плане, но легкую для понимания и видения процессов. Одной из таких методологий является IDEF0. Для перехода на методологию IDEF0 нужно более подробно описать имеющиеся процессы. Для этого можно использовать обычные блок-схемы, но указать ответственных за процессы, а так же все входы и выходы для удобства изобразить стрелочками.
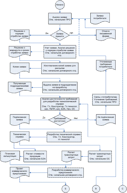
В приложении Б приведена блок-схема процесса «Определение и анализ требований, относящихся к продукции», как он представлен на .
В приложении В предложено более полное графическое описание процесса «Определение и анализ требований, относящихся к продукции», разработанное в дипломном проекте. В виде приведенной в приложении В блок-схемы описаны все процессы начального этапа ЖЦП.
Описание процессов в IDEF0
После того как определены все процессы и подпроцессы, можно приступать к описанию в IDEF0. В дипломном проекте описаны детально начальные стадии ЖЦП (первые пять процессов), так как именно на них закладывается качество будущей продукции, но рассматривать их необходимо в системе всего жизненного цикла продукции.
При переходе на описание в IDEF0 процессы ЖЦП необходимо представить в виде одной системы, чтобы было наглядно видно взаимодействия с внешней средой (т. е. с чего начинается процесс ЖЦП и чем заканчивается, внешние входы и выходы). Это называется контекстной диаграммой, она показана в приложении Г. После описания системы в целом проводится ее разбиение на крупные фрагменты (этот процесс называется функциональной декомпозицией), что наглядно показывает взаимодействие всех процессов ЖЦП, приложение Д. Затем на основании имеющихся детальных блок-схем крупные фрагменты разбиваются на подсистемы и каждая подсистема описывается отдельно. После этого каждая подсистема разбивается на более мелкие и так далее до достижения нужной степени подробности. Диаграммы, которые описывают каждый крупный фрагмент и взаимодействие фрагментов, называются диаграммами декомпозиции.
В приложении Е приведено описание в IDEF0 процесса «Определение и анализ требований, относящихся к продукции». Подобным образом с помощью методологии IDEF0 в дипломном проекте были описаны первые пять процессов ЖЦП на .
Разработанная в дипломном проекте методика описание процессов начального этапа ЖЦП позволяет структурировать имеющиеся процессы, представить их как одно целое.
Удобно представление процессов в IDEF0 и тем, что разбиение процесса на подпроцессы, а подпроцессов еще на более мелкие подпроцессы позволяет с одной стороны увидеть основные процессы, а при необходимости и всю цепочку составляющих их подпроцессов.
Экономическая часть
Целью выполнения данного раздела является определение результативности процессов на начальных этапах жизненного цикла продукции на .
В управлении качеством есть «правило десяти кратных затрат». Оно гласит, что затраты на производство некачественной продукции, на обнаружение брака возрастают десятикратно при переходе со стадии проектирования на стадию производства, а также со стадии производства к стадии эксплуатации.
Затраты на устранение несоответствий оказывают весьма ощутимое влияние на себестоимость продукции и, соответственно, это влечет за собой недополучение прибыли. Эффективное управление на начальных этапах жизненного цикла продукции позволяет снизить риск убытков, повысить качество продукции, снизить затраты на производство.
В данном разделе разработана методика оценки результативности процессов начального этапа жизненного цикла продукции , основанная на использовании критериев результативности процессов. Применение этой методики позволит наиболее эффективно проводить корректирующие действия в «проблемных» областях предприятия, что позволит более оптимально распределять затраты, связанные с улучшением процессов.
В дипломном проекте предлагается отобрать критерии процессов начального этапа ЖЦП, которые наиболее точно отражают результативность процессов. Данные собираются по фактическому выполнению показателей процесса. По каждому критерию процесса проводится сравнение - «норматив - факт».
Нормативное значение каждого критерия устанавливается ответственным за процесс, в зависимости от целей в области качества и статистических данных о характеристиках процесса за предыдущие периоды.
По результатам проверки определяются несоответствия и разрабатываются корректирующие действия, направленные на дальнейшее улучшение результативности процесса[20].
Выберем основные критерии оценки результативности процессов ЖЦП.
Критерий оценки процесса «Определение и анализ требований, относящихся к продукции»:
- количество претензий от потребителей.
Критерии оценки процесса «Планирование процессов жизненного цикла продукции»:
- выполнение производственной программы (%);
- выполнение Планов качества (%).
Критерии оценки процесса «Проектирование и разработка»:
- количество ошибок конструкторской документации, выявленных при изготовлении продукции;
- количество оформленных извещений на изменение конструкторской документации.
Критерии оценки процесса «Технологическая подготовка производства»:
- количество несоответствий нормам расхода, выявленных при валидации разработанных технологических процессов;
- количество несоответствий, выявленных при контроле технологических процессов (количество составленных актов);
Критерий оценки процесса «Закупки»:
- процент поступления несоответствующей продукции от общего поступления (%).
В таблице 1 представлен диапазон критериев, который необходим для анализа степени достижения запланированных результатов и разработки соответствующих действий.
Таблица 1 – Диапазон оценки результативности процесса
Рпр<0,8 | 0,8 | Рпр=1 | Рпр>1 |
Процесс не результативен и требует разработки корректирующих действий | Процесс результативен, но требуется проведение мероприятий для предупреждения появления несоответствий | Процесс результативен | Процесс результативен, выявлена возможность улучшения и постановки более высокой цели |
Для каждого критерия результативности процесса устанавливаются нормативные значения. Нормативные значения на 2006 год приведены в таблице 2.
Таблица 2 – Нормативные значения критериев результативности процесса
Критерий | Норматив |
Количество претензий от потребителей | не более 1 |
Выполнение производственной программы | 100% |
Выполнение Планов качества | 100% |
Количество ошибок конструкторской документации, выявленных при изготовлении продукции | 0 |
Количество оформленных извещений на изменение конструкторской документации | 1000 |
Количество несоответствий нормам расхода, выявленных при валидации разработанных технологических процессов | не более 1 |
Количество несоответствий, выявленных при контроле технологических процессов (количество составленных актов) | 25 |
Процент поступления несоответствующей продукции от общего поступления | 0,9% |
Регистрация фактических значений критериев результативности процессов за 2006 год приведена в таблице 3.
Таблица 3 - Фактические значения критериев
Критерий | Фактическое значение |
Количество претензий от потребителей | 1 |
Выполнение производственной программы | 100% |
Выполнение Планов качества | 100% |
Количество ошибок конструкторской документации, выявленных при изготовлении продукции | 0 |
Количество оформленных извещений на изменение конструкторской документации | 1041 |
Количество несоответствий нормам расхода, выявленных при валидации разработанных технологических процессов | 2 |
Продолжение таблицы 3
Критерий | Фактическое значение |
Количество несоответствий, выявленных при контроле технологических процессов (количество составленных актов) | 27 |
Процент поступления несоответствующей продукции от общего поступления | 1% |
Величина результативности критериев, увеличение значения которых свидетельствует об улучшении управления процессом, определяется по формуле:
, (1)
где
- результативность i-го критерия;
- фактическое значение i-го критерия;
- нормативное значение i-го критерия.
Величина результативности критериев несоответствий процесса определяется по формуле:
, (2)
где
- результативность i-го критерия;
- нормативное значение i-го критерия;
- фактическое значение i-го критерия.
Расчетные данные результативности критериев приведены в таблице 4.
Таблица 4 - Расчетные данные результативности критериев
Критерий | Значение результативности |
Количество претензий от потребителей |
|
Выполнение производственной программы |
|
Выполнение Планов качества |
|
Продолжение таблицы 4
Критерий | Значение результативности |
Количество ошибок конструкторской документации, выявленных при изготовлении продукции |
|
Количество оформленных извещений на изменение конструкторской документации |
|
Количество несоответствий нормам расхода, выявленных при валидации разработанных технологических процессов |
|
Количество несоответствий, выявленных при контроле технологических процессов (количество составленных актов) |
|
Процент поступления несоответствующей продукции от общего поступления |
|
Вычисление результативности процесса осуществляется по формуле [3]:
, (3)
где
- результативность процесса;
- результативность i-го критерия;
n - количество критериев.
Подставив значения, получим:

Оценка процессов на начальных этапах жизненного цикла продукции попадает в интервал 0,8
Рпр<1 - это означает, что процесс результативен, но требуются мероприятия для предупреждения появления несоответствий. Необходимо увеличить затраты на качество в начале ЖЦП для достижения желаемого результата. Эти затраты будут фактически являться инвестициями.
Предлагаемая в дипломном проекте методика описания процессов начальных этапов жизненного цикла продукции в IDEF0 позволит проанализировать имеющиеся процессы, выявить их недостатки, принять своевременные меры, и тем самым даст возможность управлять затратами на качество, а это позволит повысить результативность процессов.
4 Безопасность и экологичность проекта
Основными задачами охрана труда является обеспечение безопасных условий труда, соблюдение санитарно-гигиенических условий для работников завода , своевременное устранение недостатков в области охраны труда, инструктаж и обучение работников правилам и нормам техники безопасности и производственной санитарии.
Выполненный в дипломном проекте анализ условий труда в отделе менеджмента качества позволяет установить, что условия работы полностью соответствуют нормативным требованиям и не вызывают ухудшения физического состояния.
Параметры микроклимата соответствуют санитарным правилам и нормам, государственным стандартам. Рабочие места достаточно освещены, что не затрудняет работу, не перенапрягает зрение.
На разработаны и выполняются требования техники безопасности, электробезопасности, противопожарной безопасности, а также действуют инструкции действия в чрезвычайных ситуациях.
В отделе отсутствуют явные опасные и вредные факторы. Единственным вредным фактором является наличие электромагнитного излучения из-за наличия в отделе компьютеров. Но поскольку работа за компьютером является больше вспомогательной, чем основной, то особого вреда здоровью пользователя он не наносит. Хотя защита (например, специальные защитные экраны) и соблюдение режима труда и отдыха помогли бы свести вред к минимуму.
Рассмотрен вопрос защиты от чрезвычайных ситуаций, наиболее вероятная из которых - землятресение.
Заключение
В дипломном проекте разработана методика совершенствования процессного подхода к управлению .
В соответствии с поставленными задачами в дипломном проекте были расмотрены следующие аспекты:
- теоретические основы процессного подхода, его преимущества перед функциональной структурой управления оргянизацией; выявлено, что на внедрен процессный подход с сохранением функциональной структуры, при этом владельцами основных процессов являются руководители подразделений;
- инструмент моделирования процессов на основе методологии IDEF0, который позволяет в удобной для понимания форме представить имеющиеся процессы; увидеть с одной стороны основные процессы, а при необходимости и всю цепочку составляющих их подпроцессов;
- выявлены недостатки процессного подхода на , которые заключаются в следующем:
а) описание процессов проводилось в 2005 году, и до настоящего времени не производилась их актуализация; по требованиям потребителей необходимо более детальное описание процессов;
б) имеющиеся на заводе представления процессов не позволяют проследить все входы и выходы, часть их потеряна при описании;
в) нет единой методики описания, которая бы внесла ясность и четкость;
- детально описаны и представлены в IDEF0 процессы начального этапа жизненного цикла продукции на , так как именно на них закладывается будущее качество продукции, это процессы: «Определение и анализ требований, относящихся к продукции», «Планирование процессов жизненного цикла продукции», «Проектирование и разработка», «Технологическая подготовка производства», «Закупки»;
- определена результативность описанных процессов, которая попадает в интервал 0,8
Рпр<1 - это означает, что процесс результативен, но требуются мероприятия для предупреждения появления несоответствий.
Предлагаемая в дипломном проекте методика описания процессов начальных этапов жизненного цикла продукции в IDEF0 позволяет структурировать имеющиеся процессы, представить их как одно целое. Данная методика так же дает возможность проанализировать имеющиеся процессы, выявить их недостатки и принять своевременные меры, это даст возможность управлять затратами на качество, повысит результативность процессов и тем самым позволит усовершенствовать процессный подход к управлению на .
В последствии, таким образом желательно описанть все процессы ЖЦП и все процессы, определенные на .
Список использованных источников
1. . 40 лет. завод резервуарных металлоконструкций» [Текст] / [и др.]. - Новосибирск : Издательство «Приобские ведомости», 2с.
2. Новокузнецкий завод резервуарных металлоконструкций : [Электронный ресурс]. - Новокузнецк. - Режим доступа : http : // *****.
3. Издательская группа «Дело и Сервис» : [Электронный ресурс] : интернет-библиотека. - Режим доступа : window. document. title = "Планирование как одна из функций управления развитием производства на предприятии - интернет-библиотека *****"; http : // www. *****/im/article. shtml? id =3461.
4. РИА «Стандарты и качество» : [Электронный ресурс] : издания. - Режим доступа : http : // www. *****/riasite/index. phtml? page=1&tbl=tb_88&id=214.
5. Scitech - онлайновый научно-технический журнал : [Электронный ресурс] : информационные и социально-экономические аспекты создания современных технологий. - Режим доступа: http : // www. *****/scitech/base/ nomer13/fashiev/1.html.
6. QUALITY - Менеджмент качества и ISO 9000 : [Электронный ресурс] : документы и материалы по менеджменту качества, стандартам ISO серии 9000. - Режим доступа : http : // quality. *****/DOCUM4/revolution. htm.
7. Свиткин подход при внедрении систем менеджмента качества в организации [Текст] // Стандарты и качество, № 3. - С.
8. Стратум - инвестиции, маркетинг, конференции : [Электронный ресурс] : публикации. - Режим доступа : http : // www. *****/ru/publication/ 106.html.
9. Бизнес-инжиниринговые технологии : [Электронный ресурс] : публикации. - Режим доступа : http : // www. *****/indexprint. php? id=6&sid =103.
10. QUALITY - Менеджмент качества и ISO 9000 : [Электронный ресурс] : документы и материалы по менеджменту качества, стандартам ISO серии 9000. - Режим доступа : http : // quality. *****/DOCUM4/bp-iso9000.htm.
11. Магистратура Донецкого Национального Технического Университета : [Электронный ресурс]. - Режим доступа : http : // www. uran. /~masters/ 2005/mech/polojay. htm
12. ИТ-консалтинг : [Электронный ресурс] : системная диагностика организации. - Режим доступа : http : // *****/temp. doc.
13. Бизнес-инжиниринговые технологии : [Электронный ресурс] : публикации. - Режим доступа : http : // www. *****/indexprint. php? id= 6&sid=04.
14. Новицкий процессов СМК [Текст] / , // Стандарты и качество№ 4, 5.
15. Зворыкин процессного подхода на промышленном предприятии [Текст] // Методы менеджмента качества№ 1. - С.
16. Менеджмент процессов [Текс] / Й. Беккер [и др.]. - М.: Эксмо, 20с.
17. Реинжиниринг корпорации: манифест революции в бизнесе [Текст] / М. Хаммер, Дж. Чампи. - СПб: -Петербургского университета, 19с.
18. Интерфейс Ltd : [Электронный ресурс] : статьи. - Режим доступа : http : // www. *****/home. asp? artId=135.
19. ГОСТ Р ИСО . Системы менеджмента качества: Требования. [Текст]. - Введ. 15.08.01. - М.: Издательство стандартов, 20с.
20. QUALITY - Менеджмент качества и ISO 9000 : [Электронный ресурс] : документы и материалы по менеджменту качества, стандартам ISO серии 9000. - Режим доступа : http : // quality. *****/DOCUM4/mpsmk. htm.
21. Московский государственный университет им. : [Электронный ресурс] : - Режим доступа : http : // iaas. *****/res/it/vdt. html.
ОАО «НЗРМК»" width="40 height=580" height="580""/>

Приложение Б
Процесс «Определение и анализ требований, относящихся к продукции»
Таблица 1 – Блок-схема процесса «Определение и анализ требований, относящихся к продукции», как он представлен на "
Вход | Этапы процесса | Выход | ||||||
Заявка потребителя |
| Решение о порядке отработки заявки | ||||||
Решение о порядке отработки заявки | Решение о маршруте и сроках отработки заявки | |||||||
Решение о маршруте и сроках отработки заявки | Копии заявки | |||||||
Копии заявки | Полученная подразделением заявка | |||||||
Полученная подразделением заявка | Оценка достаточности требований | |||||||
Оценка достаточности требований | Техническая справка |
Продолжение приложения Б
Вход | Этапы процесса | Выход | ||||||
Техническая справка |
нет
да
| Цена на продукцию | ||||||
Техническая справка | Транспортные затраты | |||||||
Цена на продукцию. Транспортные затраты. | Проект коммерческого предложения | |||||||
Проект коммерческого предложения | Верифицированное предложение | |||||||
Верифицированное предложение | Заключение договора. Связь с потребителем, получение информации о результатах коммерческого предложения |
![]()
![]()
![]()
- начало процесса; - переход от одного этапа процесса к другому; - конец процесса
Приложение В
Процесс «Определение и анализ требований, относящихся к продукции»

Продолжение приложения В

; ; - переход от одного этапа процесса к другому
Рисунок 2 – Блок-схема процесса «Определение и анализ требований, относящихся к продукции»

![]()



![]()



![]()

![]()


![]()











