|
|
|
1.1. Проектирование системы управления организацией, методика
Проектирование системы управления организацией
Методика
2007
Содержание
Введение. 2
1. Термины, определения и сокращения. 2
1.1. Термины и определения. 2
1.2. Сокращения. 2
2. Исходные данные для разработки системы управления организации. 2
3. Основные элементы системы управления. 2
4. Проектирование системы целей и показателей. 2
5. Моделирование бизнес-процессов. 2
5.1. Понятие бизнес-процесса. 2
5.2. Последовательность разработки модели бизнес-процессов. 2
5.3. Подходы к выбору конфигурации модели бизнес-процессов. 2
5.4. Структура модели бизнес-процессов. 2
5.5. Нотация IDEF0. 2
5.6. Нотации Процесс и Процедура. 2
5.7. Объекты. 2
5.8. Заполнение параметров процессов. 2
5.9. Ключевые показатели эффективности. 2
5.10. Оптимизация бизнес-процессов. 2
6. Проектирование организационной структуры. 2
6.1. Понятие организационной модели. 2
6.2. Организационная свертка. 2
6.3. Формирование организационной структуры в Business Studio. 2
6.4. Заполнение параметров субъектов. 2
6.5. Расчет штатного расписания. 2
7. Формирование регламентирующей документации. 2
7.1. Регламент процесса IDEF0. 2
7.2. Регламент процедуры. 2
7.3. «Положение о подразделении». 2
7.4. «Должностная инструкция». 2
Библиография. 2
Введение
Настоящий документ содержит описание методических принципов и решений, используемых при построении системы управления организации с помощью программного продукта Business Studio.
Система управления организацией - совокупность взаимосвязанных элементов, из которых основными являются: система целей и показателей, модель бизнес-процессов и организационная структура управления. Система целей и показателей отвечает на вопрос «Чего?» необходимо достигнуть организации и как будет определяться достижение целей, модель бизнес-процессов отвечает на вопросы «Что?», «Когда?» (в некоторых случаях и «Как?») необходимо для этого делать, организационная структура отвечает на вопрос «Кто?» будет делать.
Настоящая методика предназначена для пользователей системы Business Studio.
1.2. Термины, определения и сокращения
1.1.2.1. Термины и определения
IDEF0 – нотация графического моделирования, используемая для создания функциональной модели, отображающей структуру и функции системы, а также потоки информации и материальных объектов, связывающие эти функции.
Бизнес-процесс – последовательность действий (подпроцессов), направленная на получение заданного результата, ценного для организации (далее Процесс).
Владелец процесса – должностное лицо, несущее ответственность за получение результата процесса и обладающее полномочиями для распоряжения ресурсами, необходимыми для выполнения процесса.
Входы бизнес-процесса – ресурсы (материальные, информационные), необходимые для выполнения и получения результата процесса, которые потребляются или преобразовываются при выполнении процесса.
Выходы бизнес-процесса – объекты (материальные или информационные), являющиеся результатом выполнения бизнес-процесса, потребляемые другими бизнес-процессами или внешними по отношению к организации клиентами.
Графическая модель – представление, в котором модель отражается с помощью графических символов.
Исполнитель процесса – подразделение или должность сотрудника, ответственного за исполнение работы.
Механизмы бизнес-процесса (в IDEF0) – ресурсы (технологические, трудовые), используемые для выполнения процесса, целиком не потребляющиеся при выполнении одной итерации процесса.
Модель – искусственный объект, представляющий собой отображение (образ) системы и ее компонентов. Согласно М моделирует объект А, если М отвечает на вопросы относительно А.
Нотация - набор графических объектов и правил их использования.
Подпроцесс – бизнес-процесс, являющийся составной частью вышестоящего процесса.
Показатель – это измеритель цели. Показатели являются средствами оценки продвижения к реализации стратегической цели.
Продуктовый портфель – набор продуктов (услуг), производимых организацией, для удовлетворения потребностей потребителей.
Процедура – бизнес-процесс нижнего уровня, содержащий последовательность конечных (не требующих дополнительной детализации) действий (функций).
Система сбалансированных показателей (ССП) – это инструмент управления, используемый для распространения стратегии организации на все ее уровни «сверху вниз». В основе этой системы лежат перспективы (области, где проявляются результаты деятельности организации), стратегические цели, показатели, целевые значения и действия, направленные на организационное совершенствование.
Стратегическая карта – это диаграмма или рисунок, описывающий стратегию в виде набора стратегических целей и причинно-следственных связей между ними.
Стратегическая цель – это главная цель, достижение которой наиболее важно для выживания организации, для ее успеха. Стратегические цели отличаются от оперативных целей значительным влиянием на конкурентоспособность компании и высокой сложностью реализации.
Стратегия – это план или модель долговременного развития организации. Стратегия – это путь, складывающийся из нескольких этапов, который должна пройти организация от своего нынешнего состояния до того целевого состояния, которое планируется и предвосхищается.
Управление бизнес - процесса – управляющие воздействия, регламентирующие выполнение процесса.
Управление бизнес-процесса (в IDEF0)– управляющие воздействия, регламентирующие выполнение процесса.
Цель – это измеримый результат, которого ожидается достичь в краткосрочный период для того, чтобы реализовать стратегическую (долгосрочную) цель. Цели определяют, как будет выполняться стратегия – какие результаты и когда должны бить достигнуты. Цели, как правило, относятся к одной из перспектив развития компании.
1.2.2.2. Сокращения
BSC – Balanced Scorecard (сбалансированная система показателей)
IDEF – ICAM Definition. ICAM – сокращение от Integrated Computer Aided Manufacturing (Интегрированное компьютеризированное производство).
KPI – Key Performance Indicator (ключевой показатель эффективности)
SADT – Structured Analysis & Design Technique (методология структурного анализа и проектирования), лежит в основе создания стандарта моделирования IDEF.
ССП – сбалансированная система показателей.
3. Исходные данные для разработки системы управления организации
Создавать с «нуля» или реформировать систему управления организацией можно только после того, как станет ясна самая наивысшая цель организации. Она нужна для принятия правильных с точки зрения ее достижения решений о внутреннем устройстве и принципах функционирования организации. Кто ее задает? Или кто ставит цель перед организацией? Очевидно, что таким лицом является собственник компании (или группа собственников, либо акционеры) и только он. Можно бесконечно долго говорить о миссии компании по отношениям к клиентам или о социальной ответственности, но истинная цель организации – удовлетворение потребностей собственника. К нему и предстоит отправиться за ответом на этот вопрос. Самое главное при этом действительно получить информацию о наивысшей цели, а не о целях более низкого уровня. Иначе это может привести к ситуации, когда в процессе проектирования приходится решать вовсе не те задачи, которые на самом деле хочет решить собственник.
Цели, которые может поставить собственник в зависимости от своих потребностей, можно разделить на три типа:
Финансовые цели
Самый простой вид целей. Примеры формулировок:
- Генерация заданного уровня прибыли в квартал.
- Генерация совокупной прибыли в размере N за 5 лет.
- Достижение компанией стоимости в N при продаже потенциальному покупателю.
- Достижение заданной котировки акций на заданной фондовой бирже.
Системные цели
Цели, которые должна достигать организация, для обеспечения функционирования системы более высоко уровня. Например, если компания сталкивается с отсутствием необходимого количества грамотных специалистов необходимой профессии, которая жизненно важна для ее бизнеса, она создает свое профессионально-техническое училище. Перед училищем ставится цель «Подготовка необходимого количества специалистов в год».
Личные (психологические) цели
Личные цели собственника лежат в области его психологии и базируются на потребности в саморазвитии, общественном признании, положении в своей социальной группе и т. п.. Это самые сложные для выявления и формализации цели, потому что, как правило, человек предпочитает о них не говорит. Выражаться они могут, например, как «хочу стать самым известным на рынке продавцом алкогольных напитков, при этом финансовые цели не интересны - главное чтобы мы не работали в убыток». Такую цель желательно привести к более формализованной цели, например «Захват заданного процента рынка».
Для полной формализации цели необходимо задать показатели ее достижения. Показатель определяет, насколько мы приблизились к выполнению цели. Например, если поставлена цель «Генерация заданного уровня прибыли в квартал», то показателем достижения этой цели будет «Прибыль в квартал». Показатели должны:
1. быть измеримыми;
2. иметь заданные целевые значения.
Определившись с наивысшей целью, необходимо разработать стратегию ее достижения – стратегию организации.
Стратегия – совокупность взаимосвязанных мероприятий и решений, определяющих приоритетные направления затрат ресурсов и усилий предприятия по достижению заранее определенных и согласованных с собственником целей. Стратегия дает ответ на вопрос, как добиться поставленных целей. (Принципы разработки стратегии опускаем, эта тема достаточно освещена в литературе).
Из стратегии должны следовать основные требования к системе управления:
- стратегические цели, являющиеся декомпозицией наивысшей цели организации (количество уровней зависит от детальности проработки стратегии), целевые значения показателей для определения верхнего уровня системы целей организации.
- уровни управления (монопредпрятие, холдинг - управляющая компания и набор производственных единиц, корпоративный центр – набор холдингов) – для определения верхнего уровня организационной структуры организации.
4. Основные элементы системы управления
Управлять – значит приводить объект управления в целевое состояние. Исходя из этого определения можно выделить основные элементы системы управления организацией. Целевое состояние объектов управления задает система целей и показателей, деятельность по приведению объектов управления в нужное состояние описывается с помощью модели бизнес-процессов, исполнители этой деятельности определяются организационной структурой (Рис.1. Элементы системы управленияРис.1):

Рис.1. Элементы системы управления
Необходимо помнить, что при проектировании системы управления должен быть провозглашен примат деятельности над организационной структурой. Иными словами, в ходе проектирования дается ответ не на вопросы «что делает то или иное подразделение», а «что должно делаться для достижения той или иной цели и кем».
Исходя из состава элементов системы управления и их логической взаимосвязи последовательность проектирования системы управления «с нуля» выглядит следующим образом:
1. Формулирование наивысшей цели организации
2. Разработка стратегии
3. Формирование верхнего уровня системы целей и показателей
4. Определение объектов управления
5. Разработка модели бизнес-процессов, формирование нижнего уровня системы целей и показателей
6. Проектирование организационной структуры
7. Формирование регламентирующей и методической документации
8. Автоматизация системы управления (при необходимости)
При совершенствовании существующей системы управления речь может идти не о перепроектировании с «нуля», а о последовательной корректировке элементов системы управления с соответствии с указанной последовательностью шагов.
Пункты 1,2 и 3 были рассмотрены в предыдущей главе. В качестве примера рассмотрим набор типовых объектов управления и подход к выделению бизнес-процессов верхнего уровня.
Любая организация должна управлять следующими основными объектами (Тимур Кадыев):
1. Собственник
2. Потребитель
3. Продукт
4. Техпроцесс (производственный процесс, процесс оказания услуги)
5. Поставщик
6. Производственно-технологическое оборудование
7. Инженерно-техническая инфраструктура
8. Рабочая сила (персонал)
9. Капитал
Следует отметить, что на ранних фазах развития организации управление некоторыми объектами имеет низкое значение (например, собственником, если он является первым лицом компании, т. е. находится внутри системы управления), такие объекты могут не рассматриваться для упрощения проектирования системы управления, но это не значит, что они в принципе отсутствуют. В некоторых случаях могут появляться и другие объекты управления (например, сама система управления, если говорить о потребности в периодическом приведении ее к новому более эффективному для реализации стратегии состоянию).
Задачей системы управления является перевод объектов управления из начального естественного состояния в конечное, необходимое для получения заданных результатов деятельности и достижения целей организации:
|
№ |
Объект управления |
Начальное состояние |
Конечное состояние |
|
1. |
Собственник |
Неудовлетворенный |
Удовлетворенный |
|
2. |
Потребитель |
Потенциальный |
Удовлетворенный |
|
3. |
Продукт |
Отсутствует |
Удовлетворяющий потребности потребителя |
|
4. |
Техпроцесс (производственный процесс, процесс оказания услуги) |
Отсутствует |
Соответствует технологии |
|
5. |
Поставщик |
Потенциальный |
Удовлетворивший нас |
|
6. |
Производственно-технологическое оборудование |
Работоспособное |
Работоспособное (в цикле) |
|
7. |
Инженерно-техническая инфраструктура |
Работоспособное |
Работоспособное (в цикле) |
|
8. |
Рабочая сила (персонал) |
Работоспособное |
Работоспособное (в цикле) |
|
9. |
Капитал (в процессе деятельности меняет свою форму) |
Достаточный для осуществления деятельности |
Достаточный для осуществления деятельности |
В качестве инструмента для описания деятельности по управлению используется процессный подход.
Процессный подход - подход к анализу и синтезу деятельности организации, основанный на выделении составляющих деятельность бизнес-процессов.
В соответствии с выделенными объектами управления выделяются бизнес-процессы верхнего уровня:
|
№ |
Объект управления |
Бизнес-процесс |
|
1. |
Собственник |
Привлечение и обслуживание уставного капитала |
|
2. |
Потребитель |
Продвижение и продажи |
|
3. |
Продукт |
Разработка новых и совершенствование существующих продуктов (услуг) |
|
4. |
Техпроцесс (производственный процесс, процесс оказания услуги) |
Производство |
|
5. |
Поставщик |
Воспроизводство ресурсов |
|
6. |
Производственно-технологическое оборудование (ПТО) |
Воспроизводство ПТО |
|
7. |
Объекты инженерно-технической инфраструктуры (ОИТИ) |
Воспроизводство ОИТИ |
|
8. |
Рабочая сила (персонал) |
Воспроизводство рабочей силы |
|
9. |
Капитал |
Финансирование деятельности и расчеты |
Существующие управленческие техники и методики, такие как: система менеджмента качества, бюджетирование, CRM и пр. являются способами организации бизнес-процессов. Поэтому рекомендуется сразу встраивать необходимые техники и методики в модель бизнес-процессов.
Регламентирующая и методическая документация
Разработанные элементы системы управления необходимо зафиксировать в регламентирующей документации для обеспечения необходимого уровня формализации. Полученные документы используются как рабочая документация сотрудников и для проведения аудитов СМК.
Выделяются три основных вида регламентирующей документации (Рис.2):
1. Регламенты бизнес-процессов (в т. ч. регламенты процедур, используемые в Business Studio).
2. Положения о подразделениях
3. Должностные инструкции
Дополнительно к перечисленным видам документации могут применять методики, формализующие алгоритмы и правила выполнения отдельных работ. Они используются в тех случаях, когда заранее известно, что при выполнении определенного вида работы должны использоваться только одни и те же правила. Методики позволяют сделать наиболее критичные и важные работы человеконезависимыми – при смене сотрудника работа будет выполняться одинаково.

Рис.2. Структура регламентирующей документации
Business Studio позволяет осуществлять выполнение следующих этапов по проектированию системы управления:
- Формирование верхнего уровня системы целей и показателей
- Разработка модели бизнес-процессов, формирование нижнего уровня системы целей и показателей
- Проектирование организационной структуры
- Формирование регламентирующей документации
Также Business Studio может быть использована в проекте автоматизации системы управления – в части разработки технического задания на автоматизацию и формирования инструкций пользователям.
Порядок использования Business Studio для выполнения работ по проектированию системы управления организацией изложен в следующих разделах.
5. Проектирование системы целей и показателей
Система целей компании показывает, что должна достигнуть компания в целом (стратегические цели) и как стратегия будет реализовываться на операционном уровне (операционные цели или цели деятельности). Business Studio поддерживает три подхода к формированию системы целей и показателей:
1. Формирование дерева целей в Навигаторе Business Studio
Навигатор позволяет сформировать вложенную структуру целей:

Рис.3. Дерево целей в Навигаторе
и задать для каждой цели показатели ее достижения:

Рис.4. Форма редактирования свойств цели
2. Формирование дерева целей с помощью диаграммы сбалансированной карты
Business Studio поддерживает визуальное создание дерева целей с помощью диаграммы стратегической карты:

Рис.5. Диаграмма стратегической карты без перспектив
3. Формирование сбалансированной системы показателей в соответствии с методикой Balanced Scorecard
Business Studio полностью поддерживает методику формализации и контроля выполнения стратегии BSC:

Рис.6. Диаграмма стратегической карты
Подробная методика формирования системы целей и показателей приведена в документе «Методика «Разработка сбалансированной системы показателей», положения которой верны с небольшими исключениями и для подходов 1 и 2:
- для подхода 1 не используется формирование стратегических карт;
- для подхода 2 используются стратегические карты для визуализации дерева целей, но не используются перспективы ССП.
Для формирования системы целей и показателей может быть выбран любой подход. Для организаций, планирующих внедрение сбалансированной системы показателей, необходимо использовать подход 3.
6. Моделирование бизнес-процессов
6.1. Понятие бизнес-процесса
Существующая практика построения систем управления включает в себя несколько подходов к организации систем управления. Наиболее известны из них системы, построенные на управлении функциями и управлении бизнес-процессами организации.
Бизнес-процесс – последовательность действий (подпроцессов), направленная на получение заданного результата, ценного для организации.
Системы управления, построенные на принципах управления функциями, представляют собой иерархическую пирамидальную структуру подразделений, сгруппированных по выполняемым функциям. Под функциональным подразделением можно понимать группу экспертов в данной функциональной области. В организациях, построенных по данному принципу, управление осуществляется на административно-командных принципах. Другим подходом построения систем управления является управление потоками работ или процессами, составляющими деятельность предприятия. Процессное подразделение включает в себя координатора - владельца процесса и исполнителей из различных функциональных областей, сгруппированных по принципу единства результата бизнес-процесса. Подобные системы часто называют “горизонтальные”, подразумевая под “вертикальным” управлением иерархию функциональных подразделений и руководителей в стандартной системе управления, построенной по функциональному принципу.
Понятие бизнес-процесс лежит в основе процессного подхода к анализу и синтезу деятельности организации. Процессный подход позволяет рассматривать деятельность организации как связанную систему бизнес-процессов, каждый из которых протекает во взаимосвязи с другими бизнес-процессами или внешней средой. В настоящий момент применение процессного подхода является обязательным условием для построения Системы менеджмента качества в соответствии с требованиями стандарта ISO 9001:2000. Практика показывает, что система управления, построенная на принципах процессного управления, является более эффективной и результативной по сравнению с равной ей по масштабу функциональной системой. Вместе с тем, разработка и внедрение такой системы – сложный процесс.
Ключевыми понятиями процессного подхода являются:
Результат бизнес-процесса – то ради чего осуществляется бизнес-процесс, т. е. деятельность всегда рассматривается вместе с целью этой деятельности – получение на выходе некоторого результата, удовлетворяющего заданным требованиям. Результаты бизнес-процесса часто упоминаются как выходы бизнес-процесса.
Владелец бизнес-процесса - должностное лицо, несущее ответственность за получение результата процесса и обладающее полномочиями для распоряжения ресурсами, необходимыми для выполнения процесса. Часто приходится наблюдать чисто формальные результаты внедрения процессного подхода – Владелец бизнес-процесса назначается практически произвольно, ему не дают реальных полномочий, например, по распоряжению персоналом, необходимым для осуществления процесса. В этом случае говорить о какой-либо ответственности Владельца бизнес-процесса за получение результата не приходится, и само получение необходимого результата оказывается под угрозой.
Исполнители бизнес-процесса – команда специалистов из различных функциональных областей (кросс-функциональная команда), выполняющих действия процесса. Исполнители процесса в большей степени ориентированы на результат, чем исполнители отдельных функций при функциональном подходе, так как основой мотивационной схемы при процессном управлении является распределение бонусов среди членов команды только при получении конечного результата. При функциональном подходе исполнители мотивируются только за исполнение функций и не заинтересованы в получении конечного результата.
Входы бизнес-процесса – ресурсы (материальные, информационные), необходимые для выполнения и получения результата процесса, которые потребляются или преобразовываются при выполнении процесса.
Основным вопросом, который встает перед разработчиком модели является принцип выделения бизнес-процессов. Исходя из определения, принцип выделения процессов один – это результат. При выделении бизнес-процессов необходимо следить, чтобы на одном уровне модели присутствовали одноуровневые результаты деятельности, а следовательно и процессы.
6.2. Последовательность разработки модели бизнес-процессов
Для того, чтобы разработать модель бизнес-процессов необходимо:
1. Выявить набор объектов управления
2. Выбрать подход к описанию бизнес-процессов
3. Выбрать конфигурацию модели(моделей) бизнес-процессов
4. Разработать модель (модели) бизнес-процессов
5. Заполнить параметры процессов
6. Выбрать и назначить процессам показатели эффективности деятельности.
7. Оценить время и стоимость выполнения процессов и провести их оптимизацию (при необходимости).
6.3. Подходы к выбору конфигурации модели бизнес-процессов
В зависимости от фазы развития организации и состояния ее системы управления можно использовать два похода к созданию модели бизнес-процессов:
|
№ |
Подход |
Использование |
|
1. |
Выделение и описание набора отдельных бизнес-процессов компании. |
Целесообразно использовать в организациях, которые недавно приступили к формализации своей системы управления. Позволяет быстро решить задачи формализации отдельного набора бизнес-процессов. Бизнес-процессы, относящиеся к разным объектам управления можно группировать с помощью папок. Для согласования бизнес-процессов между собой их можно связать по входам и выходам с помощью междиаграммных ссылок. Используемые нотации: Процедура, Процесс. |
|
2. |
Создание комплексной модели бизнес-процессов |
Предназначен для организаций, осуществляющих полный цикл проектирования системы управления. Модель создается в соответствии с методологией структурного анализа и проектирования SADT. Это позволяет создать комплексную непротиворечивую модель бизнес-процессов, получить распределение ответственности за основные результаты деятельности. Используемые нотации: IDEF0 – на верхнем уровне модели, Процедура, Процесс - на нижних уровнях. |
В случае создания модели бизнес-процессов в зависимости от количества уровней системы управления и набора объектов управления может создаваться не одна, а несколько моделей бизнес-процессов:
|
№ |
Моделируемая система управления |
Состав моделей |
|
3. |
1 уровень управления - монопредприятие, количество объектов управления не более 8 |
Одна комплексная модель бизнес-процессов. (Пример - нормативная 8-процессная модель БКГ: http://www. *****/procedures/models) |
|
4. |
1 уровень управления - Монопредприятие, количество объектов управления более 8 |
Возможно два варианта: 1. Создание одной модели, на верхнем уровне которой будет группировка по «метапроцессам», например - Процессы управления, Процессы развития, Основные процессы, Обеспечивающие процессы. 2. Создание нескольких моделей – по одной для каждого «метапроцесса». Модели можно связать между собой по входам и выходам с помощью междиаграммных ссылок. |
|
5. |
2-уровневая система управления (управляющая компания - производственные единицы) |
1. Одна модель для управляющей компании. 2. В общем случае N моделей – по одной для каждой производственной единицы (количество моделей может быть меньше, если ряд производственных единиц должны иметь одинаковую систему управления). Модели можно связать между собой по входам и выходам с помощью междиаграммных ссылок. |
|
6. |
3-уровневая система управления (корпоративный центр - управляющие компании - производственные единицы) |
1. Одна модель для корпоративного центра. 2. В общем случае M моделей – по одной для каждой управляющей компании. 3. В общем случае M*N моделей – по одной для производственной единицы. Модели можно связать между собой по входам и выходам с помощью междиаграммных ссылок. |
6.4. Структура модели бизнес-процессов
Модель бизнес-процессов согласно методологии SADT создается на основе принципа декомпозиции: «…декомпозиция заключается в начальном разделении объекта на более мелкие части и последующем соединении их в более детальное описание объекта.» На верхнем уровне модели рассматриваемая система представляется виде одного процесса, например, «Деятельность по производству и продаже оборудования», далее он декомпозируется на совокупность бизнес-процессов верхнего уровня (см. пример переченя бизнес-процессов в главе 3). Каждый из бизнес-процессов верхнего уровня декомпозируется на ряд подпроцессов. В качестве критерия выделения подпроцессов второго уровня можно использовать промежуточные состояния объекта управления. Например, процесс «Продвижение и продажи» может быть декомпозирован на подпроцессы:
1. Продвижение продуктов
2. Выяснение потребности клиента
3. Заключение договора с потребителем
4. Прием текущих заказов
5. Производственное планирование
6. Организация выполнения заказа клиента
7. Организация удовлетворения претензий клиентов
8. Анализ удовлетворенности клиентов
Количество уровней декомпозиции выбирается исходя из стоящих задач и необходимой степени подробности описания. На практике используют 3-5 уровней декомпозиции.
Business Studio позволяет создавать графические модели бизнес-процессов с помощью диаграмм, выполненных в той или иной нотации моделирования. Поддерживается три типа нотаций графического моделирования – IDEF0, Процесс и Процедура. Для создания модели бизнес-процессов можно использовать любую из этих нотаций или их комбинации. Рекомендуется в зависимости от уровня процесса в модели для его описания использовать следующие нотации:
|
Уровень модели |
Используемая нотация |
Комментарий |
|
0 |
IDEF0 (контекстная диаграмма) |
Модель, выполненная в нотации IDEF0 имеет контекстную диаграмму верхнего уровня А-0, на которой объект моделирования представлен единственным блоком с граничными стрелками. Стрелки на этой диаграмме отображают связи объекта моделирования с окружающей средой. Диаграмма A-0 устанавливает область моделирования и ее границу. |
|
1 |
IDEF0 |
1 уровень содержит процессы верхнего уровня модели. |
|
2 |
IDEF0 |
2 уровень содержит декомпозицию процессов верхнего уровня. Например, процесс второго уровня «Продвижение продуктов» может быть декомпозирован на подпроцессы 3 уровня: 1. Группировка клиентов и анализ клиентской базы 2. Разработка программы удержания клиентов 3. Определение потребности по привлечению новых клиентов 4. Разработка комплекса продвижения продуктов на целевые рынки 5. Проведение мероприятий комплекса продвижения |
|
3 и далее |
Процедура |
На 3 уровне происходит смена нотации моделирования. 3 уровень при корректной декомпозиции будет представлять собой работы – наименьшие возможные процессы, создающие минимальный отделимый результат, за отдельные действия внутри работы будут отвечать конкретные должностные лица. |
Если в модели используются метапроцессы, то уровни сдвигаются, начиная с 1.
Моделирование деятельности на низких уровнях модели тесно коррелирует с прикладными методиками и технологиями деятельности, т. е. в ряде случаев вопросы «что делать» и «как делать» сливаются воедино.
Диаграмма является основным рабочим элементом при создании модели. Диаграммы имеют собственные синтаксические правила, которые будут рассмотрены в следующих разделах.
6.5. Нотация IDEF0
IDEF0 – нотация графического моделирования, используемая для создания функциональной модели, отображающей структуру и функции системы, а также потоки информации и материальных объектов, связывающие эти функции. Нотация IDEF0 является одной из самых популярных нотаций моделирования бизнес-процессов. К ее особенностям можно отнести:
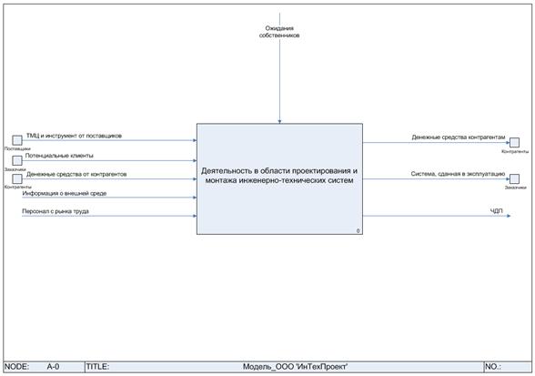
Контекстная диаграмма. Самая верхняя диаграмма, на которой объект моделирования представлен единственным блоком с граничными стрелками. Эта диаграмма называется A-0 (А минус нуль). Стрелки на этой диаграмме отображают связи объекта моделирования с окружающей средой. Стрелки диаграммы, представляют полный комплект внешних интерфейсов объекта. Диаграмма A-0 устанавливает область моделирования и ее границу. Пример диаграммы A-0 (Рис.7):

Рис.7. Диаграмма A-0 нотации IDEF0
Поддержка декомпозиции. Нотация IDEF0 поддерживает последовательную декомпозицию процесса до требуемого уровня детализации. Дочерняя диаграмма, создаваемая при декомпозиции, охватывает ту же область, что и родительский процесса, но описывает ее более подробно. При декомпозиции стрелки родительского процесса переносятся на дочернюю диаграмму в виде граничных стрелок.
Выделение 4 видов стрелок. Выделяются следующие виды стрелок: Вход, Выход, Механизм, Управление. Входы преобразуются или расходуются процессом, чтобы создать то, что появится на его выходе. Управления определяют условия, необходимые процессу, чтобы произвести правильный выход. Выходы - данные или материальные объекты, произведенные процессом. Механизмы идентифицируют средства, поддерживающие выполнение процесса. Таким образом, блок IDEF0 показывает преобразование входа в выход с помощью механизмов с учетом управляющих воздействий.
Используемые графические символы
|
Символ |
Изображение |
Описание |
|
Блок |
|
Блок описывает процесс. Типичный блок показан на рис. 1. Внутри каждого блока помещается его имя и номер. Имя должно быть активным глаголом, глагольным оборотом или отглагольным существительным. Номер блока размещается в правом нижнем углу. Номера блоков используются для идентификации на диаграмме и в соответствующем тексте. |
|
Стрелка |
|
Стрелки обозначают входящие и исходящие из процесса объекты (данные). Каждая сторона функционального блока имеет стандартное значение с точки зрения связи блок-стрелка, В свою очередь, сторона блока, к которой присоединена стрелка, однозначно определяет ее роль. Стрелки, входящие в левую сторону блока - входы. Стрелки, входящие в блок сверху - управления. Стрелки, покидающие процесс справа – выходы, т. е. данные или материальные объекты, произведенные процессом. Стрелки, подключенные к нижней стороне блока, представляют механизмы. |
|
Туннелированная стрелка |
|
Туннелированные стрелки означают, что данные, обозначаемые этими стрелками, не рассматриваются на родительской диаграмме и/или на дочерней диаграмме. Стрелка, помещенная в туннель там, где она присоединяется к блоку, означает, что данные, выраженные этой стрелкой, не обязательны на следующем уровне декомпозиции. Стрелка, помещаемая в туннель на свободном конце означает, что выраженные ею данные отсутствуют на родительской диаграмме. |
|
Внешняя ссылка |
|
Внешняя ссылка – место, сущность или субъект, которые находятся за границами моделируемой системы. Используются для обозначения источника или приемника стрелки вне модели. На диаграммах Внешняя ссылка изображается в виде квадрата, рядом с которым показано наименование Внешней ссылки. |
|
Междиаграммная ссылка |
|
Элемент, обозначающий другую диаграмму. Служит для обозначения перехода стрелок на диаграмму другого бизнес-процесса без показа стрелки на вышележащей диаграмме (при использовании иерархических моделей). |
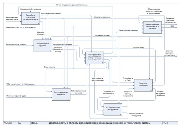
Пример диаграммы процесса в нотации IDEF0 (Рис.8):

Рис.8. Диаграмма процесса нотации IDEF0
Подробнее с правилами создания нотации IDEF0 можно познакомиться в источниках [1],[2].
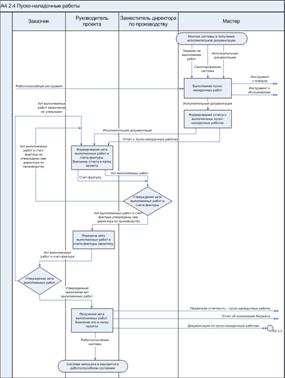
6.6. Нотации Процесс и Процедура
Нотации Процесс (Basic Flowchart в Microsoft Visio) и Процедура (Cross Functional Flowchart в Microsoft Visio) используются для представления алгоритма (сценария) выполнения процесса и позволяют задать причинно-следственные связи и временную последовательность выполнения действий процесса. Нотации поддерживают декомпозицию на подпроцессы, так же как и нотация IDEF0.
Различие между нотациями Процесс и Процедура состоит в том, что дополнительно к графическим элементам, применяемым в нотации Процесс, в нотации Процедура используются дорожки (Swim Lanes), обозначающие организационные единицы – исполнителей действий процесса. Это позволяет повысить наглядность диаграммы.
Нотации Процесс и Процедура можно применять для моделирования отдельных процессов компании, а также на нижнем уровне модели бизнес-процессов, созданной в нотации IDEF0.
Используемые графические символы
|
Символ |
Изображение |
Описание |
|
Действие |
|
Прямоугольный блок обозначает действие (функцию). Внутри блока помещается название действия. Временная последовательность выполнения действий задается расположением действий на диаграмме процесса сверху вниз (слева направо на горизонтальной диаграмме Процедуры). |
|
Решение |
Рис.9
Рис.10
Рис.11 |
Выбор следующего выполняемого действия в зависимости от условия. Может иметь несколько входов и ряд альтернативных выходов, один и только один из которых может быть активизирован после проверки условия. Блок «Решение» должен содержать вопрос, решение или условие. Выходящие стрелки помечаются как «Да» или «Нет», или другим способом для учета всех возможных вариантов ответов. Возможны следующие виды изображения стрелок: Рис.9, Рис.10, Рис.11 Блок «Решение» аналогично элементу «Исключающее ИЛИ» (XOR) в других нотациях моделирования. |
|
Связь предшествования |
Рис.12
Рис.13 |
Такие стрелки обозначают передачу управления от одного действия к другому, т. е. что предыдущее действие должно закончиться прежде, чем начинается следующее. Стрелка, запускающая выполнение действия изображается входящей в действие сверху. Стрелка, обозначающая передачу управления другому (другим) действиям изображается выходящей из действия снизу (Рис.12). Если стрелка служит только для обозначения передачи управления, то имя стрелки оставляется пустым (Рис. 1). Если кроме передачи управления из предыдущего действия в следующее действие поступает Объект(ы), то стрелка именуется и в список объектов стрелки заносится соответствующий Объект(ы) (Рис.13). |
|
Поток объектов |
Рис.14
Рис.15 |
Используется в случаях, когда необходимо показать, что из одного действия объекты передаются в другое, при этом первое действие не запускает выполнения второго. Стрелки «Поток объектов» обозначаются стрелкой с двумя треугольниками. Если обозначение источника Объекта(ов) не важно, то такой Объект показывается стрелкой с туннелированным началом (Рис.14). Если источником Объекта(ов) является одно из действий процедуры, то такой Объект показывается с помощью стрелки, исходящей из действия-источника и входящей в действие-потребитель, для выполнения которого необходим Объект (Рис.15). При этом Действие «Регистрация в журнале «Исходящая корреспонденция» не запускает выполнение действия «Заполнение графы «Номер накладной» в журнале «Исходящая корреспонденция» |
|
Дорожки (диаграмма Процедура) |
|
Дорожки предназначены для отображения организационных единиц (должности, подразделения, роли) – исполнителей действий процедуры. |
|
Сноска |
|
Выносной элемент, предназначенный для нанесения комментариев. |
|
Текст |
|
Комментарий без сноски. |
|
Терминатор |
|
Отображает стартовую и конечные точки процедуры. В качестве названия терминаторов можно задавать названия стартового события, приводящего к началу выполнения процесса, и конечных событий, наступлением которых заканчивается выполнения процесса. Началом процедуры считается терминатор, из которого только исходят стрелки передачи управления. Концом процедуры считается терминатор, в который только входят стрелки передачи управления. |
|
Междиаграммная ссылка |
|
Элемент, обозначающий другую диаграмму. Служит для обозначения перехода стрелок на диаграмму другого бизнес-процесса либо процедуры без показа стрелки на вышележащей диаграмме (при использовании иерархических моделей). |
Правила моделирования для нотаций Процесс и Процедура
1. На диаграмме действия располагаются сверху вниз в соответствии с последовательностью их выполнения.
2. На диаграмме нотации Процедура действия располагаются в соответствующих дорожках, обозначающих субъектов (должности, подразделения, роли, внешние субъекты), которые являются Исполнителями соответствующих действий.
3. Рекомендуемое количество действий на диаграмме – не более 20. Если количество действий получается значительно выше, то существует вероятность, что неправильно выделены процессы на верхнем уровне и необходимо произвести корректировку модели.
4. Стрелки типа Связь предшествования рекомендуется делать вертикальными (при вертикальной ориентации диаграммы).
5. Стрелки поток объектов (передачи объектов) рекомендуется делать выходящими и входящими в левую/правую грани действия (при вертикальной ориентации диаграммы).
6. Входящие в диаграмму стрелки, перенесенные с родительской диаграммы по правилам декомпозиции, должны быть присоединены к действиям, в которых используются Объекты, обозначаемые стрелками.
7. Выходящие из процедуры стрелки, перенесенные с родительской диаграммы по правилам декомпозиции, должны быть присоединены к действиям, в которых порождаются Объекты, обозначаемые стрелками.
8. Стрелки «Управления» и «Механизмы» на родительской диаграмме IDEF0 (если таковая используется) туннелируются на уровне всей процедуры, как относящиеся ко всей процедуре целиком.
9. Если после выполнения действия должно быть инициировано выполнение нескольких действий, которые должны выполняться параллельно, то это обозначается с помощью нескольких исходящих стрелок Связь предшествования. На Рисунке 5 после завершения Действия1 начинают выполняться Действие2 и Действие3.
10. Если для начала выполнения действия необходимо завершение нескольких предыдущих действий, то это обозначается с помощью нескольких входящих стрелок Связь предшествования. На Рис.16 Действие6 начинает выполняться после завершения и Действия4 и Действия5.

Рис.16. Параллельные ветви
11. Если действие инициирует выполнение только одного из нескольких следующих действий в зависимости от определенного условия, то это показывается с помощью блока «Решение» (Рис.17).
Важно! Поскольку Действие6 может начать выполняться после завершения только одного их предыдущих действий (Действия4 или Действия5), то в Действие6 входит одна стрелка Связь предшествования, образованная слиянием нескольких альтернативных стрелок Связей предшествования.

Рис.17. Условное выполнение действий
Пример диаграммы нотации Процесс

Рис.18
Пример диаграммы нотации Процедура

Рис.19
Подробнее про формирование модели бизнес-процессов см. в Руководстве пользователя, глава 4 «Создание модели бизнес-процессов в Business Studio».
6.7. Объекты
Объекты используются при разработке модели бизнес-процессов для описания состава физических сущностей (ТМЦ, документы и т. п.), ассоциированного со стрелками на диаграмме бизнес-процесса. Перечень объектов со стандартизованными названиями хранится в справочнике Объекты Навигатора (Рис.20):

Рис.20. Справочник Объекты
Справочник объектов Business Studio делится на несколько подгрупп:
· Документы
§ Бумажные документы
§ Электронные документы
· ТМЦ
· Информация
· Прочее
Объект в зависимости от своего вида заводится в соответствующей подгруппе справочника.
При необходимости, дополнительно, допускается создание своих папок внутри каждой группы справочника Объекты.
Набор объектов, ассоциированных со стрелкой, задается в свойствах стрелки на закладке «Список объектов» формы свойств стрелки диаграммы (Рис.21):

Рис.21. Форма редактирования свойств стрелки
6.8. Заполнение параметров процессов
В Табл.1 приведены основные параметры, которые необходимо заполнять для получения максимально заполненного регламентов процессов и процедур.
Табл.1. Параметры процесса
|
Параметр |
Описание |
|
Исполнитель |
Непосредственный исполнитель процесса – выбирается из справочника субъектов. В качестве исполнителя процесса допускается определять: должностное лицо (тип субъекта – Должность), Подразделение, Внешнего субъекта или Роль. В качестве исполнителя процесса, декомпозированного на подпроцессы, рекомендуется выбирать субъект, чаще всего назначенный исполнителем подпроцессов. Если приблизительно 80 и более процентов исполнителей (должностных лиц) всех подпроцессов работают в одном подразделении, рекомендуется это подразделение определять исполнителем процесса. |
|
Владелец процесса |
Владелец процесса – должностное лицо, выбираемое из справочника субъектов. Если в качестве владельца процесса указывается Роль, то каждое должностное лицо Роли будет являться владельцем процесса в отношении своего предмета деятельности. |
|
Начало |
Событие (действие) либо состояние, ведущее к началу выполнения процесса. Данный параметр рекомендуется заполнять для процессов, созданных в нотации Процедура или Процесс. При этом информацию в параметре «Начало» и информацию в Терминаторе, отображающего начало данного процесса, рекомендуется указывать одинаковой по содержанию. Подробную информацию о работе с терминаторами см. в Руководстве пользователя, п. 4.5. |
|
Результат |
Конечное требуемое состояние объектов деятельности (объектов управления). Данный параметр не заполняется для действий процедуры или процесса. Информацию в параметре «Результат» и информацию в Терминаторе, изображающего конец процесса или процедуры, рекомендуется указывать одинаковой по смыслу. По содержанию информация в параметре «Результат» может быть более подробной. |
|
Требования к срокам |
Требования к срокам выполнения процесса рекомендуется указывать для процессов, созданных в нотации Процесс или Процедура и/или действий процедуры. |
|
Нормативно-справочные документы |
Список нормативно-справочных документов, регламентирующих выполнение процесса. |
|
Показатели |
Список показателей, назначенных процессу. |
|
Отклонения |
Список возможных отклонений от нормативного хода процесса и Субъект, управляющий отклонением. |
6.9. Ключевые показатели эффективности
Деятельность управляема, если всегда можно спланировать и оценить результат этой деятельности с помощью численных значений. Для решения этих задач служат ключевые показатели эффективности (KPI – Key Performance Indicators, далее - Показатели).
Business Studio определить для процессов набор показателей, задать их числовые плановые значения и обеспечить сбор фактических значений (Рис.22):

Рис.22. Форма редактирования свойств процесса
Для определения показателей процесса используются показатели из справочника «Показатели». Если какой-либо показатель является показателем достижения цели организации, то в документе «Регламент процесса» будет зафиксировано, что деятельность по процессу направлена на достижение этой цели. Для должностных лиц, являющихся владельцами или исполнителями процесса, показатели будут занесены в Должностную инструкцию, а для подразделений – в Положение о подразделении. (см. глава 7 Ошибка! Источник ссылки не найден.).
Подробнее про разработку показателей см. методику «Разработка сбалансированной системы показателей», глава 4.5. «Определение связи с бизнес-процессами».
6.10. Оптимизация бизнес-процессов
Business Studio поддерживает методику функционально-стоимостного анализа и имитационное моделирование для оценки времени и стоимости выполнения процесса и проведения оптимизации. Подробная информация приведена в методике «Функционально-стоимостной анализ и имитационное моделирование».
7. Проектирование организационной структуры
7.1. Понятие организационной модели
Организационная модель – это принципы формирования подразделений, делегирования полномочий и наделения ответственностью. По сути, организационная модель показывает, как сформировать подразделение.
На практике применяют следующие принципы формирования подразделений:
- функциональная модель: «одно подразделение = одна функция»;
- процессная модель: «одно подразделение = один процесс»;
- модель, ориентированная на контрагента: «одно подразделение = один контрагент (клиент или клиентская группа, поставщик, подрядчик и пр.);
Последняя модель применяется в случае, если рынок контрагента ограниченный. Например, в случае если число потребителей сильно ограничено, целесообразно применить модель, ориентированную на клиента или клиентскую группу: «одно подразделение = один клиент».
В большинстве же случаев распространение получили функциональная и процессная модели, а также их различные модификации.
Функциональная модель
Структуры управления на многих современных предприятиях были построены в соответствии с принципами управления, сформулированными еще в начале ХХ века. Наиболее полную формулировку этих принципов дал немецкий социолог Макс Вебер (концепция рациональной бюрократии):
- принцип иерархичности уровней управления, при котором каждый нижестоящий уровень контролируется вышестоящим и подчиняется ему;
- принцип соответствия полномочий и ответственности работников управления месту в иерархии;
- принцип разделения труда на отдельные функции и специализации работников по выполняемым функциям;
- принцип формализации и стандартизации деятельности, обеспечивающий однородность выполнения работниками своих обязанностей и скоординированность различных задач;
- принцип обезличенности выполнения работниками своих функций;
- принцип квалификационного отбора, в соответствии с которым найм и увольнение с работы производится в строгом соответствии с квалификационными требованиями.
Организационная структура, построенная в соответствии с этими принципами, получила название иерархической или бюрократической структуры. Наиболее распространенным типом такой структуры является линейно-функциональная (линейная структура).
Основы линейных структур составляет так называемый «шахтный» принцип («принцип колодца») построения и специализация управленческого процесса по функциональным подсистемам организации (маркетинг, производство, исследования и разработки, финансы, персонал и т. д.). По каждой подсистеме формируется иерархия служб («шахта» или «колодец»), пронизывающая всю организацию сверху донизу (Рис.23).
Результаты работы каждой службы оцениваются показателями, характеризующими выполнение ими своих целей и задач. Соответственно строится и система стимулирования и поощрения работников. При этом конечный результат – эффективность и качество работы организации в целом, – становится как бы второстепенным, так как считается, что все службы в той или иной мере работают на его получение.
Преимущества линейных структур:
- четкая система взаимных связей внутри функций и в соответствующих им подразделениях;
- четкая система единоначалия – один руководитель сосредотачивает в своих руках руководство всей совокупностью функций, составляющих деятельность;
- ясно выраженная ответственность;
- быстрая реакция исполнительных функциональных подразделений на прямые указания вышестоящих.
Рис.23. Линейно-функциональная структура управления
Недостатки линейной структуры:
- в работе руководителей практически всех уровней оперативные проблемы («текучка») доминирует над стратегическими;
- слабые горизонтальные связи между функциональными подразделениями порождают волокиту и перекладывание ответственности при решении проблем, требующих участия нескольких подразделений;
- малая гибкость и приспособляемость к изменению ситуации;
- критерии эффективности и качества работы подразделений и организации в целом разные, и часто взаимоисключающие;
- большое число «этажей» или уровней управления между работниками, выпускающими продукцию, и лицом, принимающим решение;
- перегрузка управленцев верхнего уровня;
- повышенная зависимость результатов работы организации от квалификации, личных и деловых качеств высших управленцев.
Таким образом, можно заключить, что в современных условиях недостатки структуры перевешивают ее достоинства.
Процессная модель
Истоки концепции управления процессами ведут к теориям управления, разработанным еще в девятнадцатом веке. В 80-х годах 19-го века Фредерик Тейлор предложил менеджерам использовать методы процессного управления для наилучшей организации деятельности. В начале 1900-х годов Анри Файоль разработал концепцию реинжиниринга – осуществление деятельности в соответствии с поставленными задачами путем получения оптимального преимущества из всех доступных ресурсов.
Процессные системы строятся на базе нескольких базовых принципов:
- принцип объединения процедур: выполнявшиеся различными сотрудниками операции, интегрируются в одну, то есть происходит горизонтальное сжатие процесса. Если не удается привести все шаги процесса к одной работе, то создается команда, отвечающая за данный процесс;
- принцип неразрывной последовательности: шаги процесса выполняются в естественном порядке, работа выполняется в том месте, где это целесообразно, смешанными группами, состоящими из работников различной предметной (функциональной) принадлежности или специализации;
- принцип владельца процесса: уполномоченный менеджер обеспечивает единую точку контакта, он играет роль буфера между сложным процессом и заказчиком, и ведет себя с заказчиком так, как если бы был ответственным за весь процесс;
- принцип самостоятельности выбора: исполнители принимают самостоятельные решения и несут ответственность за получение заданного результата деятельности;
- принцип горизонтального контроля: качество результата проверяется его потребителем – следующим элементом процессной цепочки;
- принцип системности (целостности) управления: управление затратами происходит по месту их возникновения, система управления издержками строится совместно с организационной структурой, без отрыва от деятельности, «один процесс – одно подразделение – один бюджет».

Рис.24. Процессная организационная структура
Преимущества процессных структур:
- четкая система взаимных связей внутри процессов и в соответствующих им подразделениях;
- четкая система единоначалия – один руководитель сосредотачивает в своих руках руководство всей совокупностью операций и действий, направленных на достижение поставленной цели и получение заданного результата;
- наделение сотрудников большими полномочиями и увеличение роли каждого из них в работе компании приводит к значительному повышению их отдачи;
- быстрая реакция исполнительных процессных подразделений на изменение внешних условий;
- в работе руководителей стратегические проблемы доминируют над оперативными;
- критерии эффективности и качества работы подразделений и организации в целом согласованны и сонаправленны.
Недостатки процессной структуры:
- повышенная зависимость результатов работы организации от квалификации, личных и деловых качеств рядовых работников и исполнителей.
- управление смешанными в функциональном смысле рабочими командами – более сложная задача, нежели управление функциональными подразделениями;
- наличие в команде нескольких человек различной функциональной квалификации неизбежно приводит к некоторым задержкам и ошибкам, возникающим при передаче работы между членами команды. Однако потери здесь значительно меньше, чем при традиционной организации работ, когда исполнители подчиняются различным подразделениям компании.
Обобщая, можно заключить, что процессная структура наряду с достоинствами функциональной структуры имеет целый ряд преимуществ там, где функциональная структура имеет явные недостатки.
Матричная модель
Матричные структуры совмещают принципы построения функциональных и процессных систем. В этих структурах существуют жестко регламентированные процессы, находящиеся под управлением менеджера процесса. При этом деятельность осуществляется работниками, находящимися в оперативном подчинении менеджера процесса и в административном подчинении руководителя, находящегося в функциональном «колодце» (Рис.25).

Рис.25. Матричная структура
По существу, роль менеджера процесса состоит в координации действий внутри процесса.
Подобное решение, с одной стороны, не полностью реализует преимущества процессного подхода, а с другой стороны, не полностью устраняет недостатки функциональной системы. На практике матричные структуры хорошо применимы для организации управления проектной деятельностью, и мало подходят для регулярного менеджмента, так как содержат в своей природе некоторое двоевластие – процессов и функций.
Смешанные структуры
Если применять различные модели организации деятельности в пределах отдельных бизнес-процессов, то можно использовать преимущества той или иной организационной модели. При этом для организации в целом будет применяться процессная организация основных структурных блоков, а в рамках отдельных блоков могут применяться различные модели. Например,
- для организации структурного блока, реализующего бизнес-процесс разработки новых и совершенствования существующих продуктов, целесообразно использовать матричную структуру;
- при определенных условиях для организации процессов воспроизводства ресурсов (зависимость от монополистов-поставщиков), воспроизводства средств производства (использование подрядчиков для выполнения работ), продвижения и продаж (работа с ограниченными клиентскими группами) целесообразно использовать модели, ориентированные на контрагента;
- структура финансовых служб будет выглядеть привычнее при функциональной организации.
Выбор тех или иных субмоделей зависит от специфики и особенности бизнеса.
7.2. Организационная свертка
В зависимости от требования собственника, с учетом фазы развития бизнес-системы и иных особенностей, включая удобство управления, нужно задаться той или иной организационной моделью управления. Выполнить «привязку» или, другими словами, определить соответствие между работами (блоками работ) и исполнителями. Так мы выполним организационную свертку – определим, кто выполняет данную работу.
Полученная после декомпозиции модель проецируется на плоскость различных аспектов управления:
- организационная и процессная структуры в совокупности образуют системы процедур и регламентов, описывающих взаимодействие подразделений;
- система показателей определяет составляющие учетной системы компании и системы контролинга;
- на основании учетной системы и процессной структуры (структура потоков работ) формируется система документооборота и отчетности;
- сведение всех подсистем в разрезе рабочих мест определяет требования к профессиональному составу персонала, должностные права, полномочия и ответственность работников;
- процессная и организационная структуры при совмещении со спецификацией целей и структурой затрат образуют базу системы управления затратами – планово-бюджетной системы.
Полученные описанным технологическим приемом подсистемы подлежат дальнейшей детализации и повторной оптимизации в соответствии с выбранными критериями – требованиями системы АСУ, государственными и отраслевыми стандартами и прочими системными ограничениями. На этом этапе применяются классические методики, техники и инструменты.
7.3. Формирование организационной структуры в Business Studio
Для формирования организационной структуры в Business Studio необходимо:
1. Сформировать иерархический справочник подразделений и должностей .
2. Построить организационные диаграммы для организации и отдельных подразделений.
3. Заполнить необходимые параметры элементов справочника.
4. Провести расчет необходимого количества сотрудников.
Организационная структура в Business Studio содержит иерархический перечень должностей и подразделений компании. Данный перечень необходим для назначения Владельцев и Исполнителей процессов. Организационная структура вводится в специальном справочнике Субъекты, доступ к которому находится в разделе «Субъекты» Навигатора (Рис.26):

Рис.26. Справочник Субъекты
Используемые элементы
|
Название |
Изображение элемента |
Назначение |
|
Должность |
|
Обозначает должность, занимаемую сотрудником или несколькими сотрудниками. |
|
Подразделение |
|
Обозначает структурное подразделение организации (Департамент, Управление, Отдел, Бюро, Группа). |
|
Роль |
|
Роль – группа должностей или подразделений (например, Руководители подразделений, Производственные подразделения), выполняющих идентичные действия в рамках процедуры. Возможно два варианта использования Ролей: 1. Все субъекты Роли исполняют процесс одновременно, например «Согласование договора». 2. Субъекты Роли являются Исполнителями одного и того же процесса, но в отношении разных предметов деятельности (например, для процесса "Продажи" может использоваться продуктовое разделение). В этом случае дополнительно заполняется и выводится в регламенты параметр «Предмет деятельности». Предмет деятельности - обозначает предмет деятельности сотрудника или подразделения, В качестве предмета деятельности может быть выбран любой объект системы, но значения рекомендуется заводить в справочнике Управление\Направления деятельности. |
|
Внешний субъект |
|
Внешний субъект – внешняя организация или её представитель (поставщик, клиент, государство). Используется для обозначения Исполнителя(Владельца) процесса, когда Исполнителем (Владельцем) процесса является внешний субъект по отношению к организации. |
Правила формирования организационной структуры
Должность, подчиненная вышестоящей должности, вводится в справочник как дочерний элемент для вышестоящей должности (на Рис.27 Зам. директора по снабжению подчиняется Генеральному директору):

Рис.27
Допускается два способа расположения руководителя подразделения относительно возглавляемого подразделения в организационной иерархии:
а) Руководитель находится выше подразделения на один уровень по иерархии (на Рис.28 Зам. директора по снабжению находится над Отделом снабжения, который он возглавляет):

Рис.28
.
б) Рекомендуемый способ: руководитель находится на один уровень вниз по иерархии относительно подразделения (на Рис.29 Директор департамента продвижения и продаж находится внутри подразделения, которое он возглавляет - Департамент продвижения и продаж):

Рис.29
.
Построение организационной диаграммы
Организационная диаграмма строится автоматически в Microsoft Visio в соответствии с разработанной организационной структурой (Рис.30):

Рис.30. Построение организационной структуры
Полученную диаграмму можно отформатировать в соответствии с принятыми в организации стандартами.
Подробнее про построение организационной структуры в Business Studio см. Руководство пользователя, глава 5 «Организационная структура».
7.4. Заполнение параметров субъектов
В Табл.2, Табл.3 и Табл.4 приведены основные параметры, которые необходимо заполнять для получения документов, регламентирующих деятельность подразделения и его сотрудников.
Табл.2. Параметры субъекта
|
Параметр |
Описание |
|
Название |
Наименование субъекта. |
|
*Тип субъекта |
Тип субъекта: Должность, Подразделение, Внешний субъект, Роль, Папка. Заполняется при создании субъекта автоматически. |
|
Параметры подразделения |
Перечень параметров приведен в Табл.3. |
|
Параметры должности |
Перечень параметров приведен Табл.4. |
|
Сотрудники |
Список сотрудников (физических лиц), поставленных в соответствие текущему субъекту. |
|
Нормативно-справочные документы |
Список документов, которыми должен руководствоваться субъект дополнительно к документам, указанным в модели бизнес-процессов. |
|
Субъекты |
Все субъекты, входящие в состав текущего субъекта в том случае, если тип субъекта – Роль (Табл.5). |
Табл.3. Параметры субъекта Подразделение
|
Параметр |
Описание |
|
Руководитель подразделения |
Субъект – руководитель подразделения. |
|
Задачи |
Задачи подразделения – дополнительные к тем задачам, которые указаны в шаблоне регламента «Положение о подразделении». |
|
Функции |
Функции подразделения – дополнительные к тем функциям, которые указаны в шаблоне регламента «Положение о подразделении». |
|
Права |
Перечень прав, необходимых для реализации возложенных на подразделение функций. |
|
Ответственность |
Ответственность – дополнительная к той ответственности подразделения, которая указана в шаблоне регламента «Положение о подразделении». |
Табл.4. Параметры субъекта Должность
|
Параметр |
Описание |
|
Обязанности |
Должностные обязанности – дополнительные к обязанностям по исполнению бизнес-процессов, указанных в модели бизнес-процессов, и к обязанностям, которые указаны в шаблоне регламента «Должностная инструкция». |
|
Ответственность |
Ответственность должностного лица – дополнительная к той ответственности, которая указана в шаблоне регламента «Должностная инструкция». |
|
Права |
Права – дополнительные к тем правам, которые указаны в шаблоне регламента «Должностная инструкция». |
|
Порядок назначения и освобождения |
Порядок назначения и освобождения на должность и освобождения от занимаемой должности – заполняется и выводится в регламент вместо стандартной формулировки, используемой в шаблоне регламента «Должностная инструкция» в случае нестандартного порядка назначения и освобождения. |
|
Порядок замещения |
Порядок замещения должности другим сотрудником – заполняется и выводится в регламент вместо стандартной формулировки, используемой в шаблоне регламента «Должностная инструкция», в случае нестандартного порядка замещения. |
|
Квалификационные требования |
Перечень квалификационных требований. |
|
Материально ответственное лицо |
Указывает на то, является ли данное должностное лицо материально ответственным. |
|
Замещающий |
Субъект, замещающий должностное лицо. |
|
Категория |
Категория должности (например, рабочие, служащие, руководители и т. д.). |
|
Всего ставок |
Количество ставок должности по штатному расписанию. |
Табл.5. Параметры списка «Субъекты» субъекта Роль
|
Параметр |
Описание |
|
Субъект |
Наименование субъекта. |
|
Предмет деятельности |
Предмет деятельности сотрудника или подразделения, если Роль используется для обозначения Владельцев (Исполнителей) процесса одного и того же процесса, но в отношении разных предметов деятельности (например, для процесса «Продажи» может использоваться продуктовое разделение). В качестве предмета деятельности может быть выбран любой объект системы, но значения рекомендуется заводить в справочнике «Направления деятельности» раздела «Управление». |
7.5. Расчет штатного расписания
После того как сформированы модель бизнес-процессов и организационная структура, Business Studio позволяет провести расчет необходимого количества специалистов, которые должна занимать определенную должность. Расчет ведется на основе информации о трудоемкости процессов, в которых должность является исполнителем. Подробную информацию о расчете штатного расписания см. в методике «Функционально-стоимостной анализ и имитационное моделирование», глава 3.5 «Расчет штатного расписания».
8. Формирование регламентирующей документации
8.1. Регламент процесса IDEF0
![]()
базы данных –> Настройки Business Studio).
" width="591" height="55" class=""/>
![]()

![]()


![]()
![]()

![]()
![]()
![]()
![]()
![]()
![]()
базы данных –> Настройки Business Studio).
" width="626" height="40" class=""/>

![]()

![]()
![]()
![]()









![]()
![]()













![]()

8.2. Регламент процедуры
(Регламент процесса аналогичен Регламенту процедуры)







![]()
![]()
![]()
![]()
![]()
![]()
![]()




![]()
![]()



![]()
![]()


![]()

![]()

![]()





8.3. «Положение о подразделении»
![]()




![]()


![]()
![]()
![]()

![]()
![]()
![]()
родительном падеже». Задается в окне «Константы базы» (Сервис –> Настройки базы данных –> Настройки Business Studio)." width="558" height="48" class=""/>![]()


категории должности (см. Табл.4)." width="817" height="41" class=""/>![]()
![]()

![]()

![]()
![]()

![]()
![]()
![]()


















8.4. «Должностная инструкция»
![]()










































Библиография
1. Госстандарт России. Руководящий документ «Методология функционального моделирования IDEF0»
2. Д. Марка и К. Мак-Гоуэн «Методология структурного анализа и проектирования SADT» Москва, Метатехнология, 1993.
3. Майкл Хаммер, Джеймс Чампи. «Реинжиниринг корпорации: Манифест революции в бизнесе», Манн, Иванов и Фербер, 2006. – 276 с.
4. Роберт С. КАПЛАН, Дейвид П. НОРТОН. Сбалансированная система показателей. От стратегии к действию. – М.: ЗАО «Олимп-Бизнес», 2003. – 304 с.
5. Роберт С. КАПЛАН, Дейвид П. НОРТОН. Стратегические карты. Трансформация нематериальных активов в материальные результаты. – М.: ЗАО «Олимп-Бизнес», 2004. – 512 с.
6. Тимур Кадыев. Методические рекомендации «Синтез процессов и их организация».
























